HOME   LIST
‹–   –›

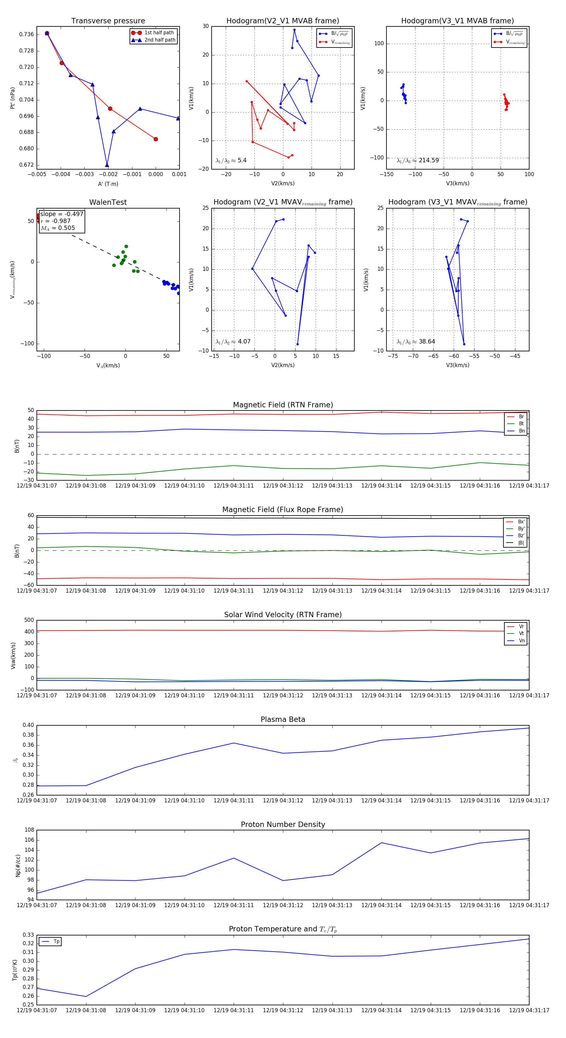
Flux Rope in 2024

Flux Rope Event 2024-12-19 04:31:07 ~ 2024-12-19 04:31:17 (11 seconds)


plot