HOME   LIST
‹–   –›

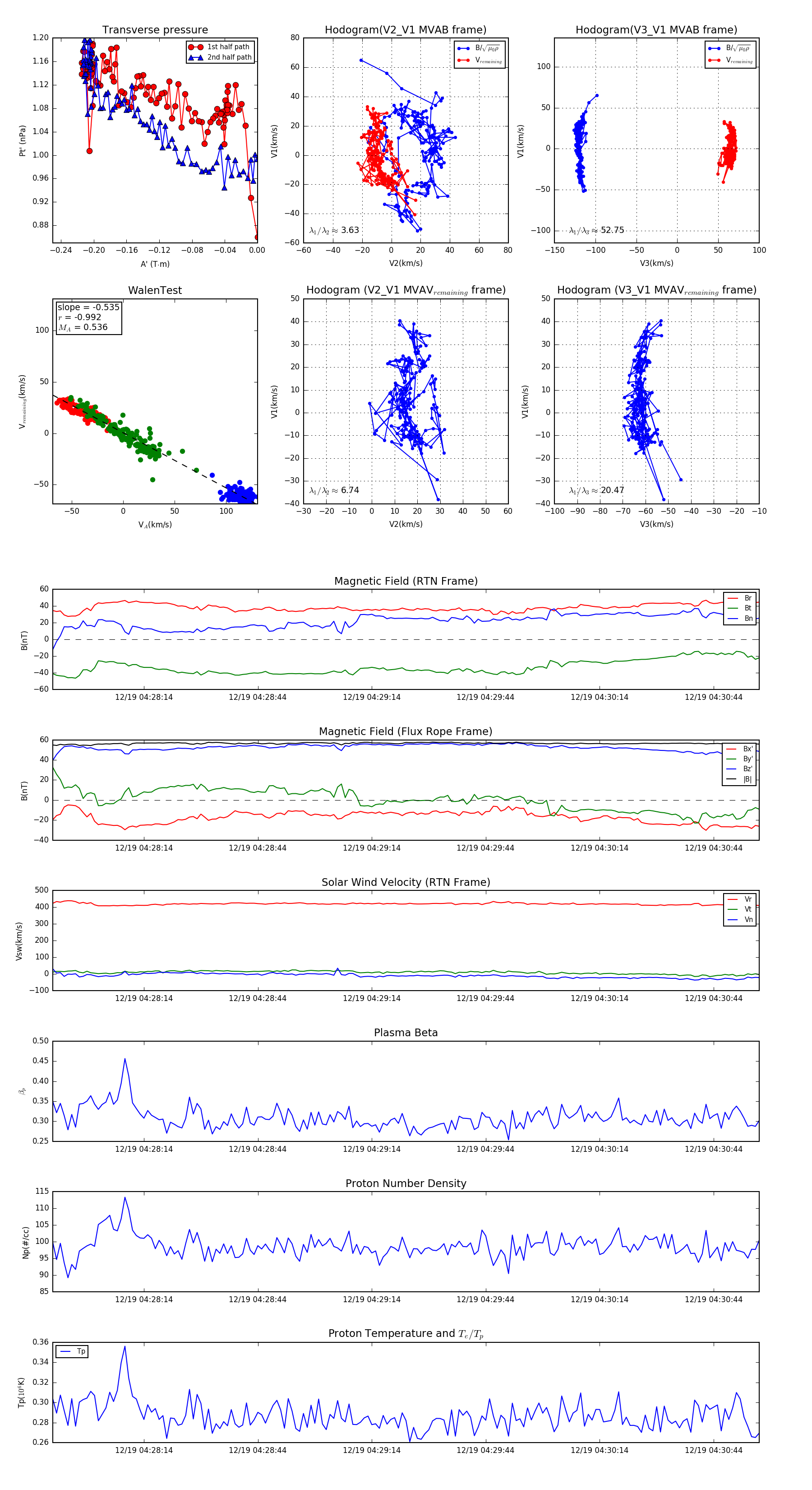
Flux Rope in 2024

Flux Rope Event 2024-12-19 04:27:50 ~ 2024-12-19 04:30:56 (187 seconds)


plot