HOME   LIST
‹–   –›

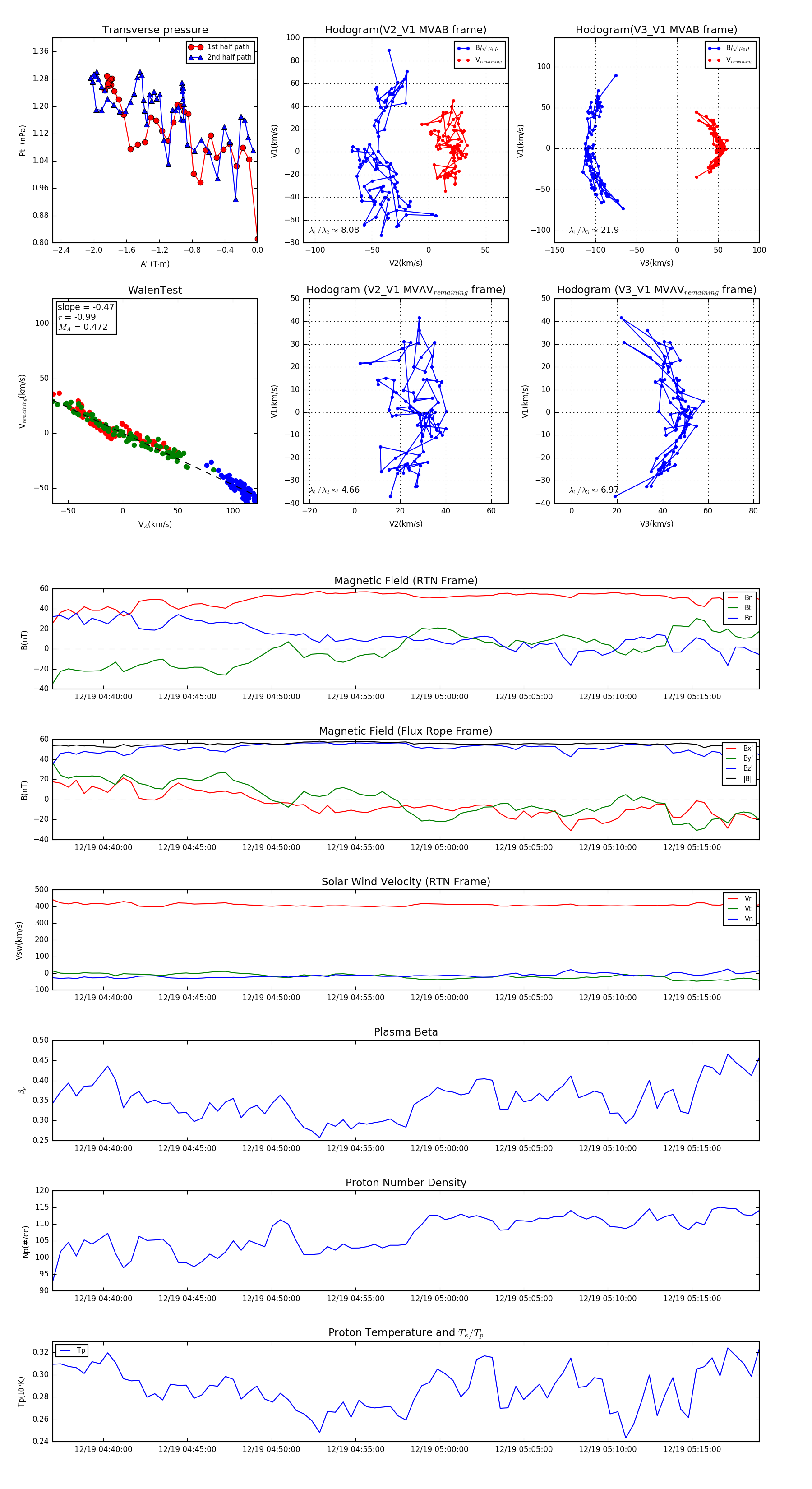
Flux Rope in 2024

Flux Rope Event 2024-12-19 04:37:00 ~ 2024-12-19 05:19:00 (2521 seconds)


plot