HOME   LIST
‹–   –›

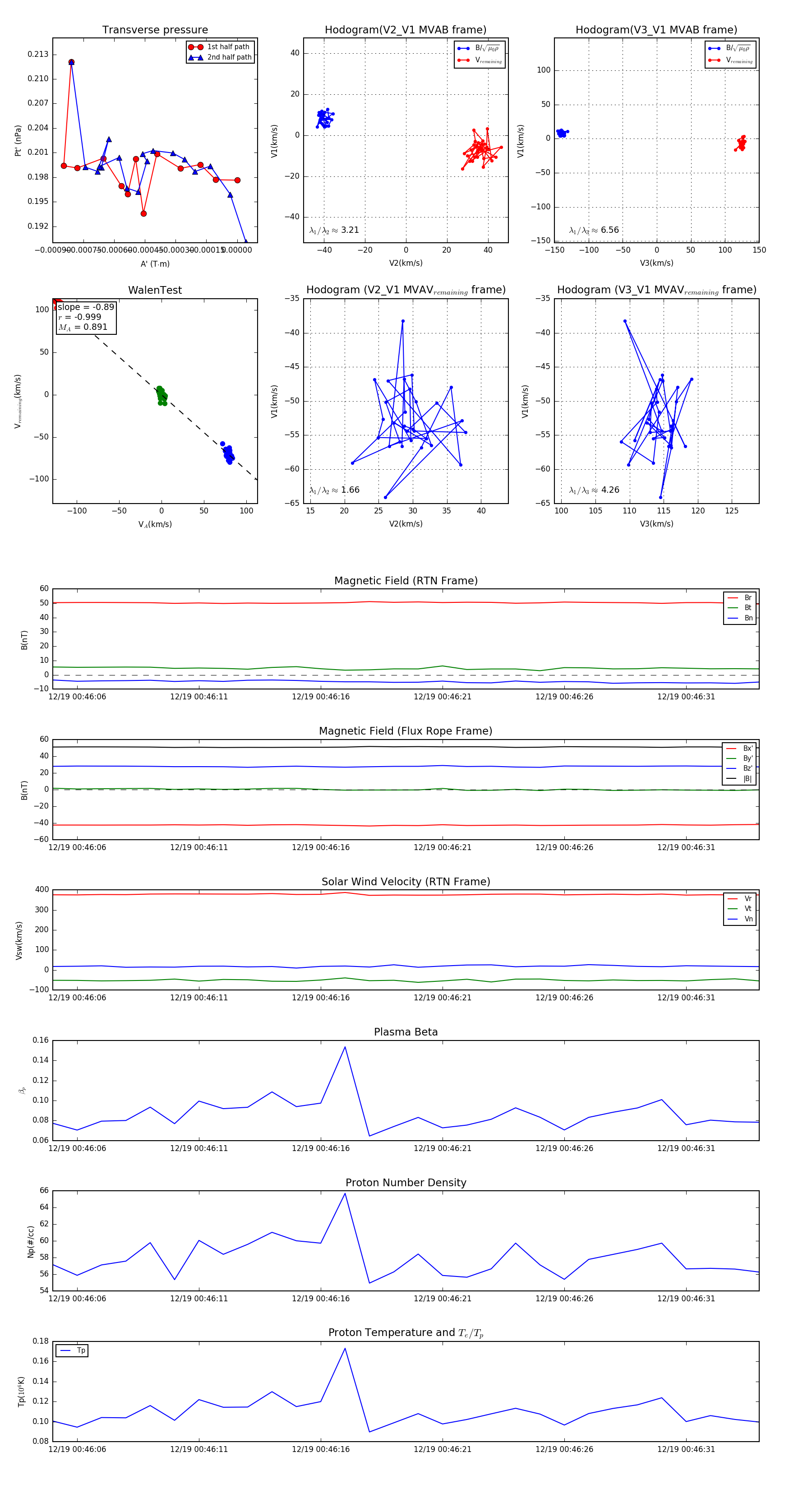
Flux Rope in 2024

Flux Rope Event 2024-12-19 00:46:05 ~ 2024-12-19 00:46:34 (30 seconds)


plot