HOME   LIST
‹–   –›

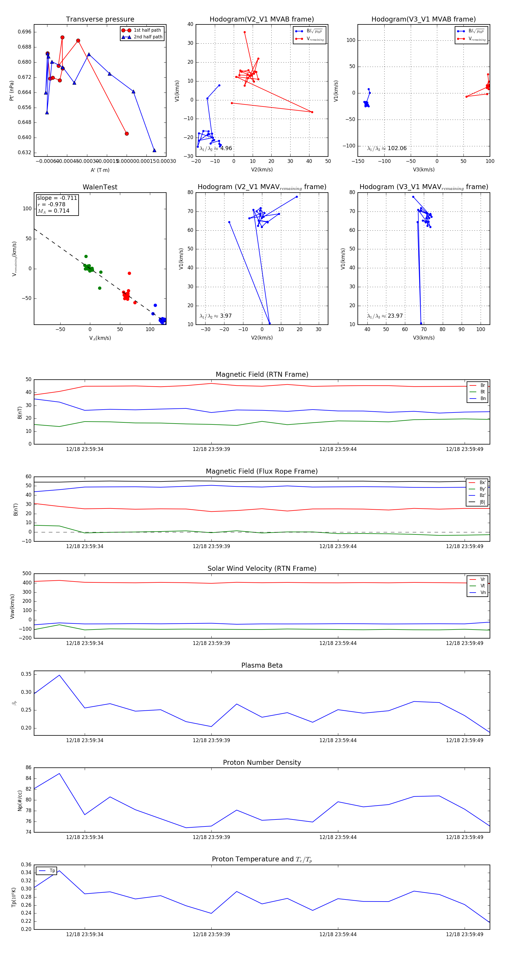
Flux Rope in 2024

Flux Rope Event 2024-12-18 23:59:32 ~ 2024-12-18 23:59:50 (19 seconds)


plot