HOME   LIST
‹–   –›

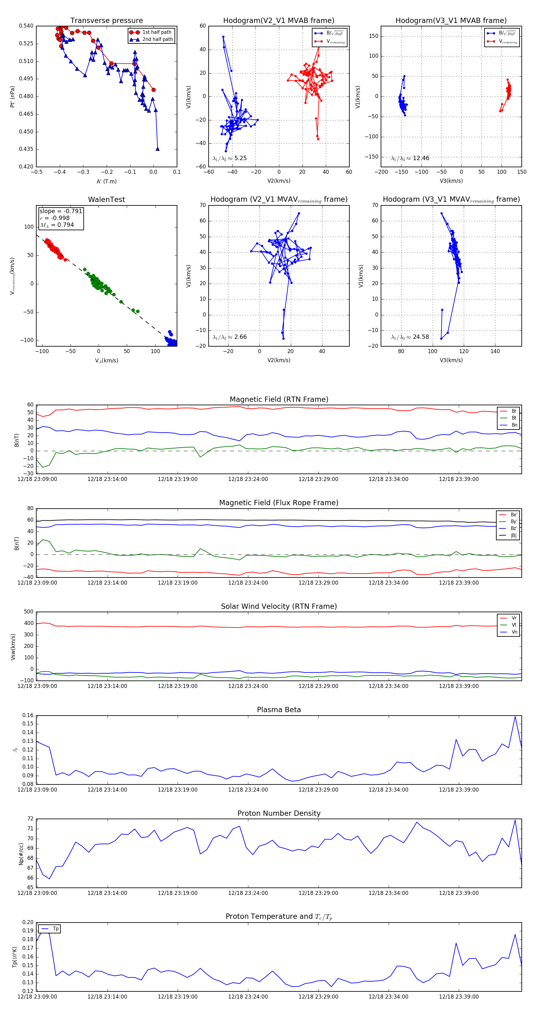
Flux Rope in 2024

Flux Rope Event 2024-12-18 23:08:56 ~ 2024-12-18 23:43:28 (2073 seconds)


plot