HOME   LIST
‹–   –›

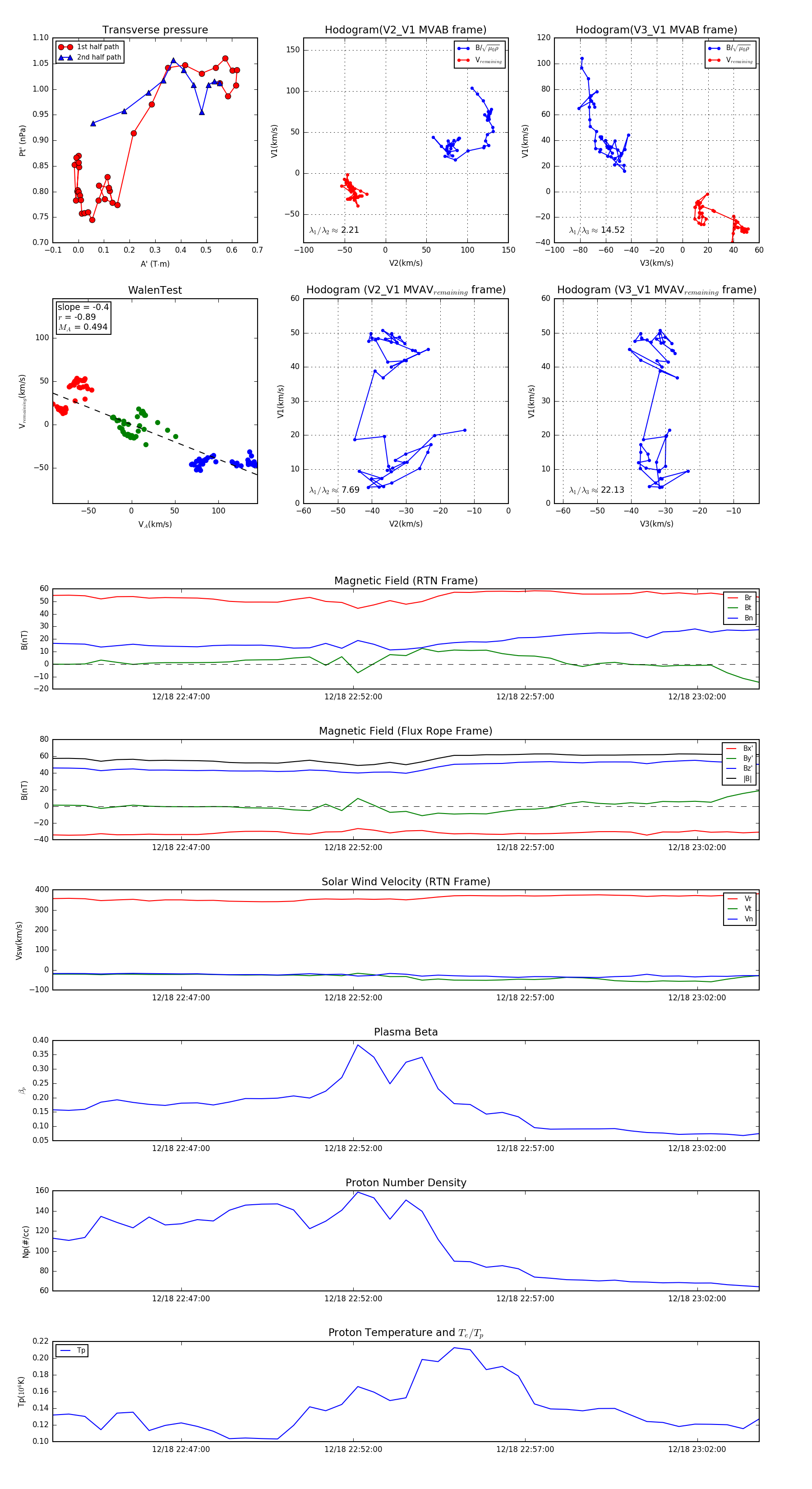
Flux Rope in 2024

Flux Rope Event 2024-12-18 22:43:16 ~ 2024-12-18 23:03:48 (1233 seconds)


plot