HOME   LIST
‹–   –›

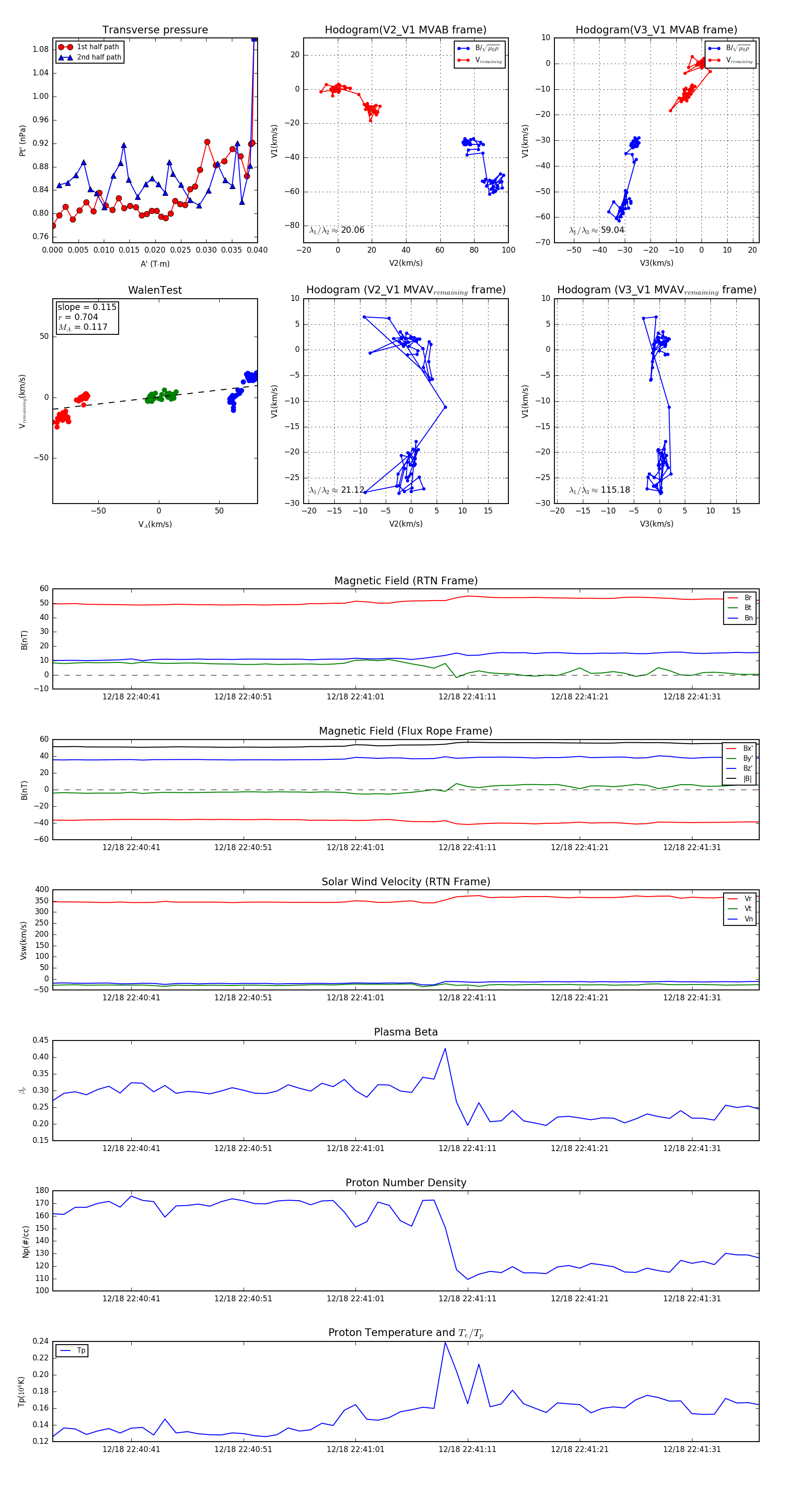
Flux Rope in 2024

Flux Rope Event 2024-12-18 22:40:34 ~ 2024-12-18 22:41:37 (64 seconds)


plot