HOME   LIST
‹–   –›

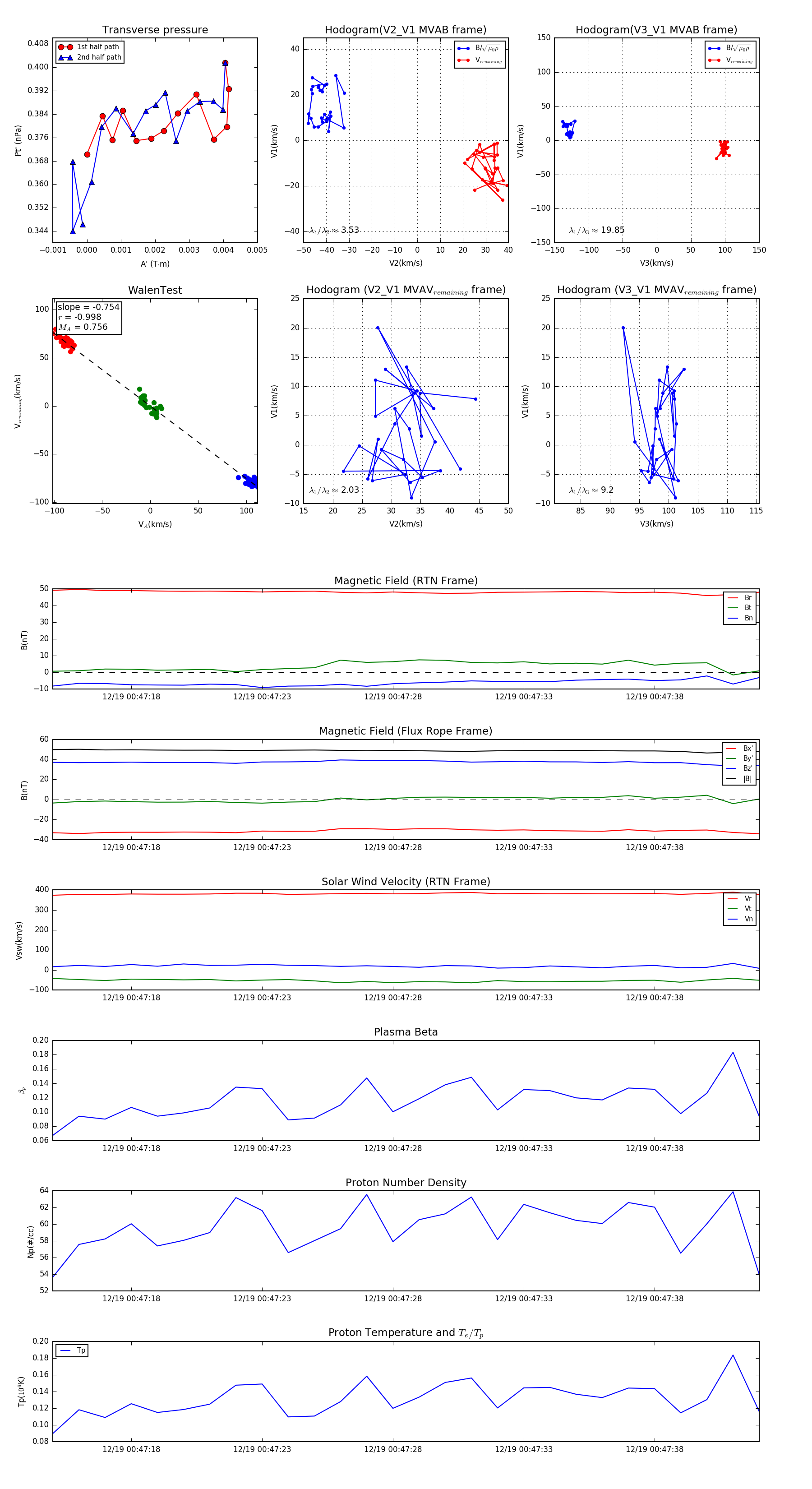
Flux Rope in 2024

Flux Rope Event 2024-12-19 00:47:15 ~ 2024-12-19 00:47:42 (28 seconds)


plot