HOME   LIST
‹–   –›

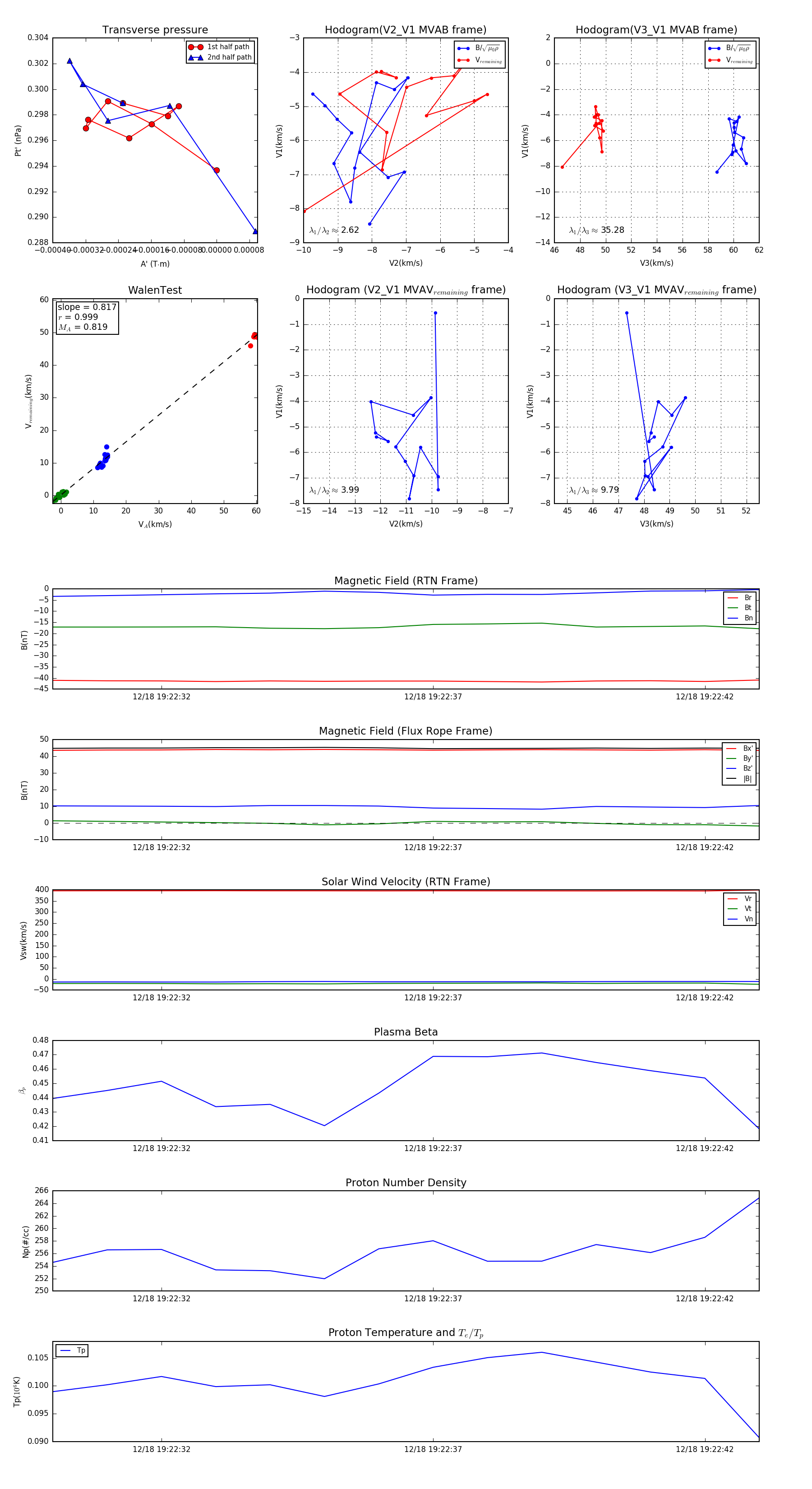
Flux Rope in 2024

Flux Rope Event 2024-12-18 19:22:30 ~ 2024-12-18 19:22:43 (14 seconds)


plot