HOME   LIST
‹–   –›

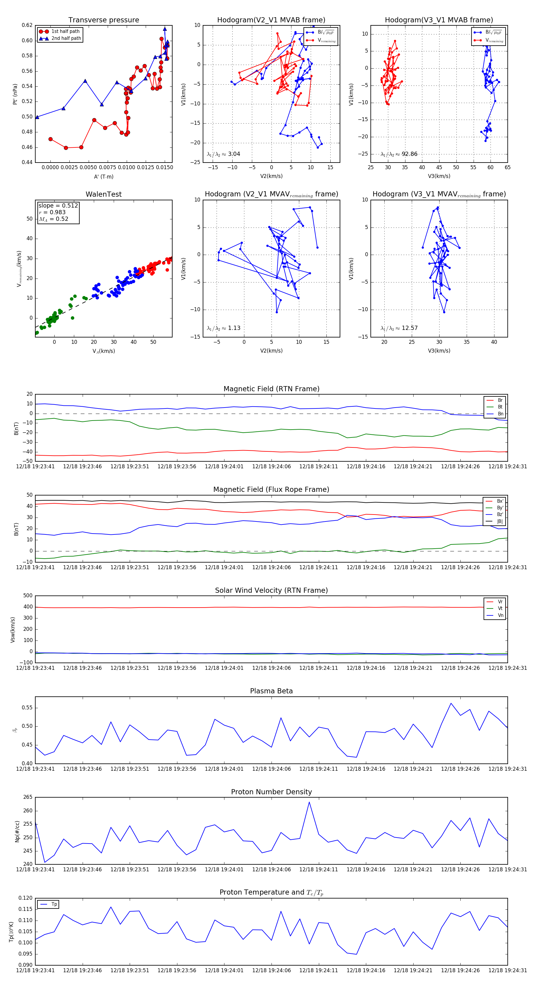
Flux Rope in 2024

Flux Rope Event 2024-12-18 19:23:41 ~ 2024-12-18 19:24:31 (51 seconds)


plot