HOME   LIST
‹–   –›

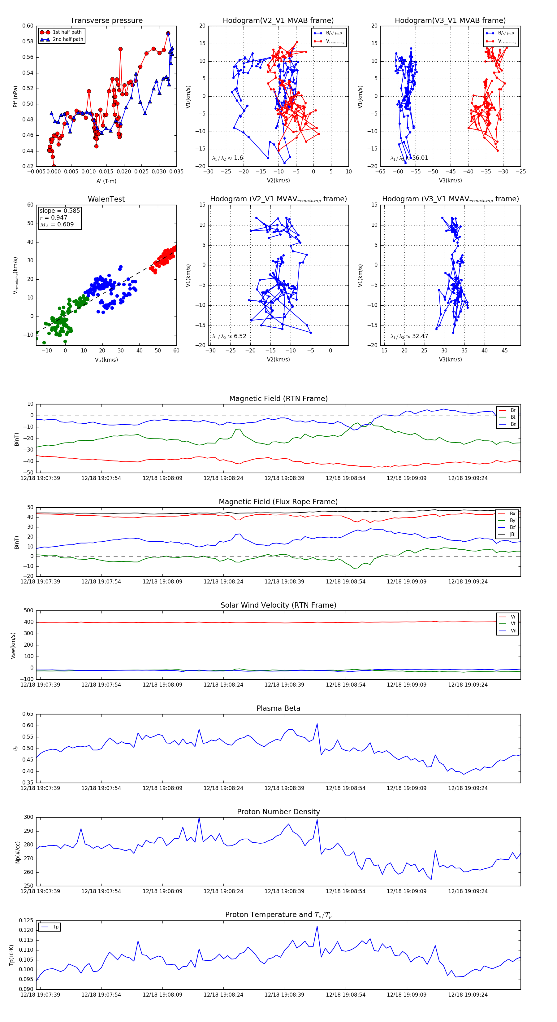
Flux Rope in 2024

Flux Rope Event 2024-12-18 19:07:38 ~ 2024-12-18 19:09:37 (120 seconds)


plot