HOME   LIST
‹–   –›

Flux Rope in 2024

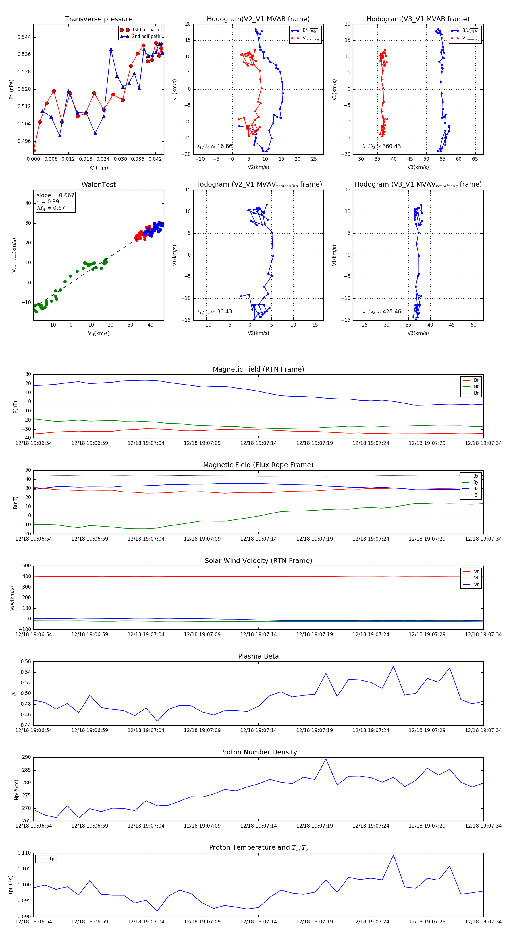
Flux Rope Event 2024-12-18 19:06:54 ~ 2024-12-18 19:07:34 (41 seconds)


plot