HOME   LIST
‹–   –›

Flux Rope in 2024

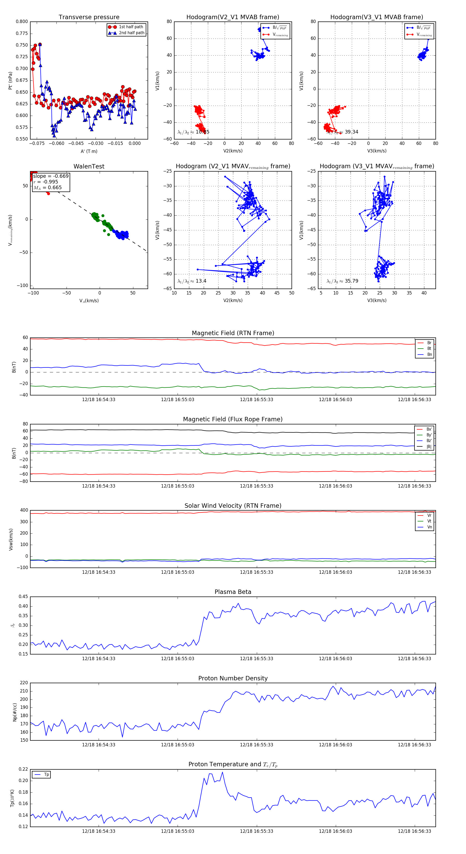
Flux Rope Event 2024-12-18 16:54:07 ~ 2024-12-18 16:56:41 (155 seconds)


plot