HOME   LIST
‹–   –›

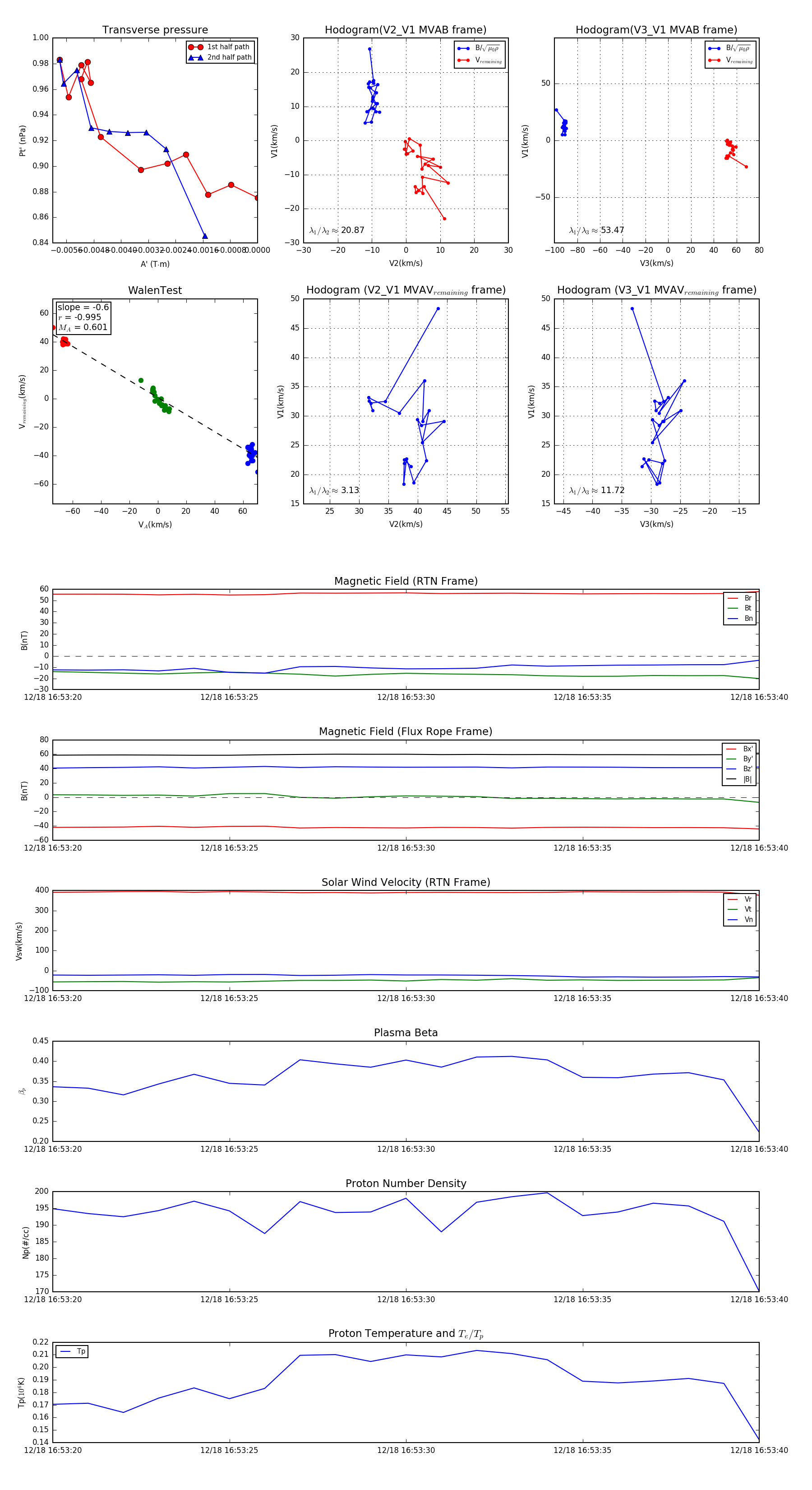
Flux Rope in 2024

Flux Rope Event 2024-12-18 16:53:20 ~ 2024-12-18 16:53:40 (21 seconds)


plot