HOME   LIST
‹–   –›

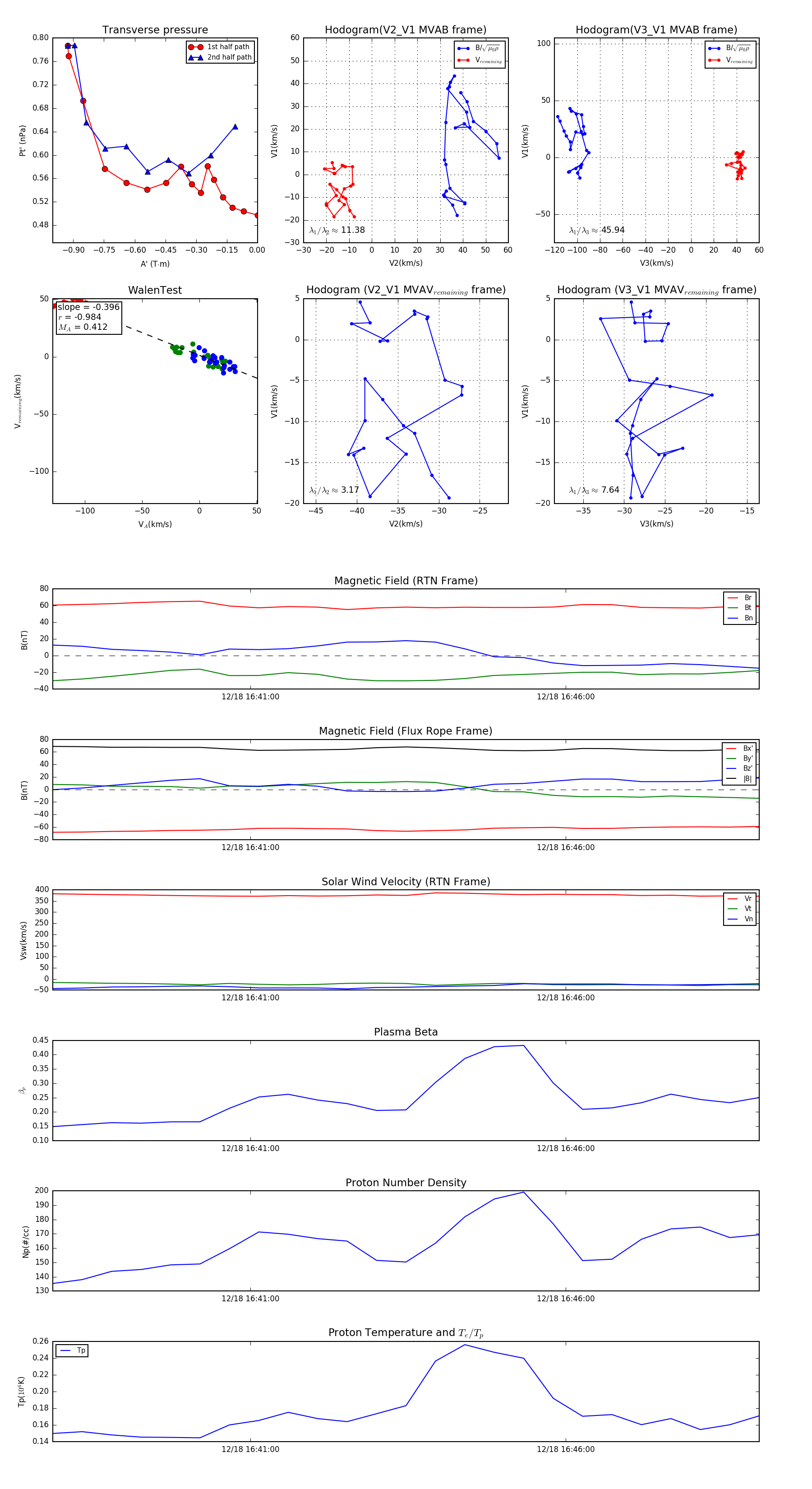
Flux Rope in 2024

Flux Rope Event 2024-12-18 16:37:52 ~ 2024-12-18 16:49:04 (673 seconds)


plot