HOME   LIST
‹–   –›

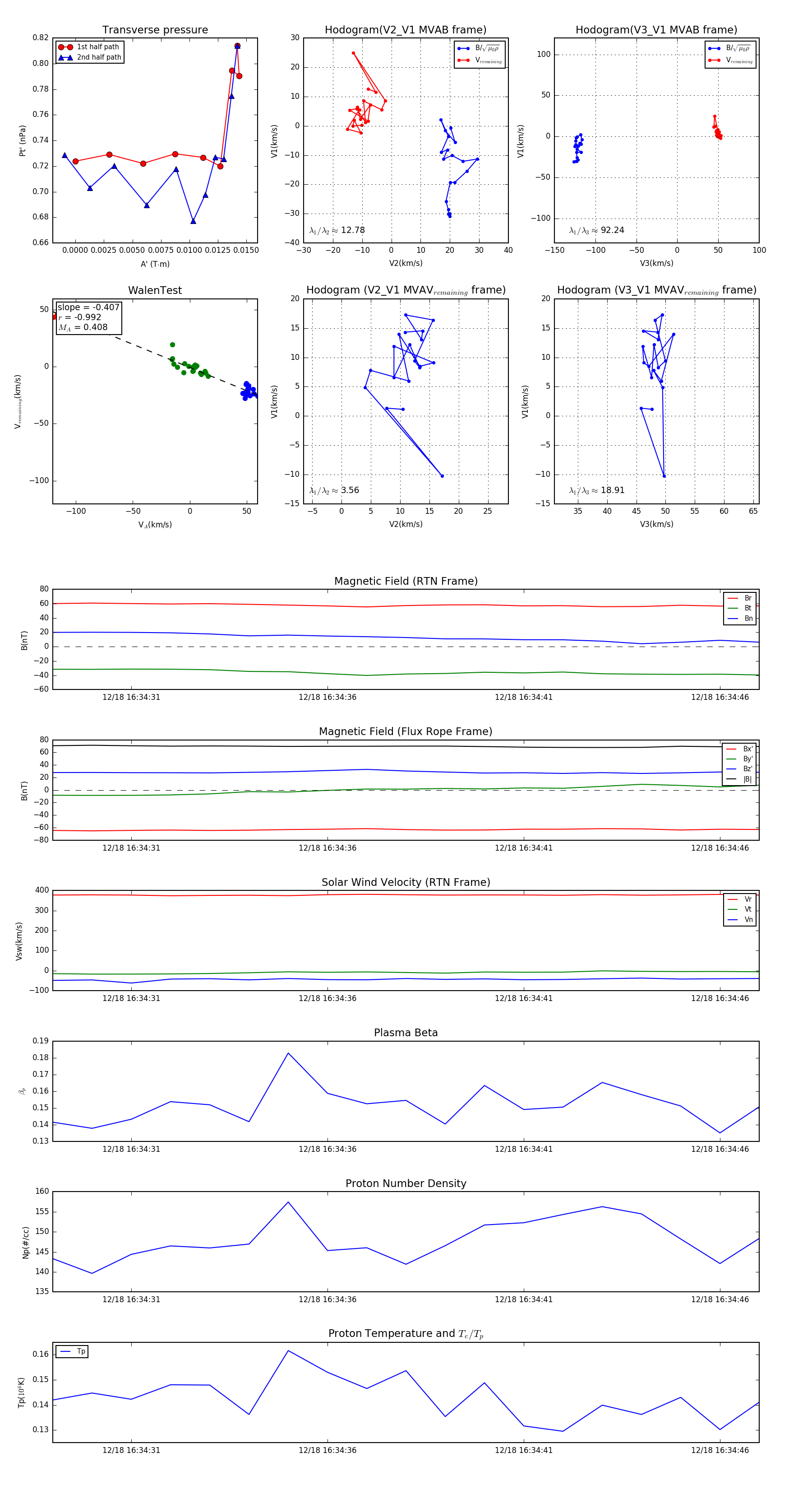
Flux Rope in 2024

Flux Rope Event 2024-12-18 16:34:29 ~ 2024-12-18 16:34:47 (19 seconds)


plot