HOME   LIST
‹–   –›

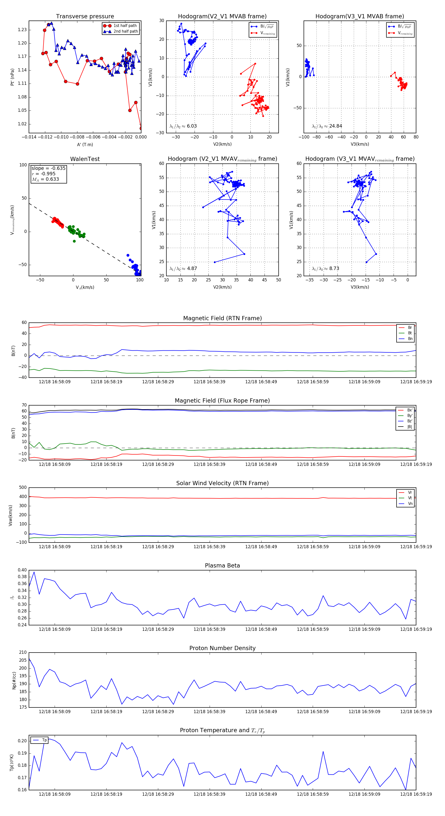
Flux Rope in 2024

Flux Rope Event 2024-12-18 16:58:04 ~ 2024-12-18 16:59:19 (76 seconds)


plot