HOME   LIST
‹–   –›

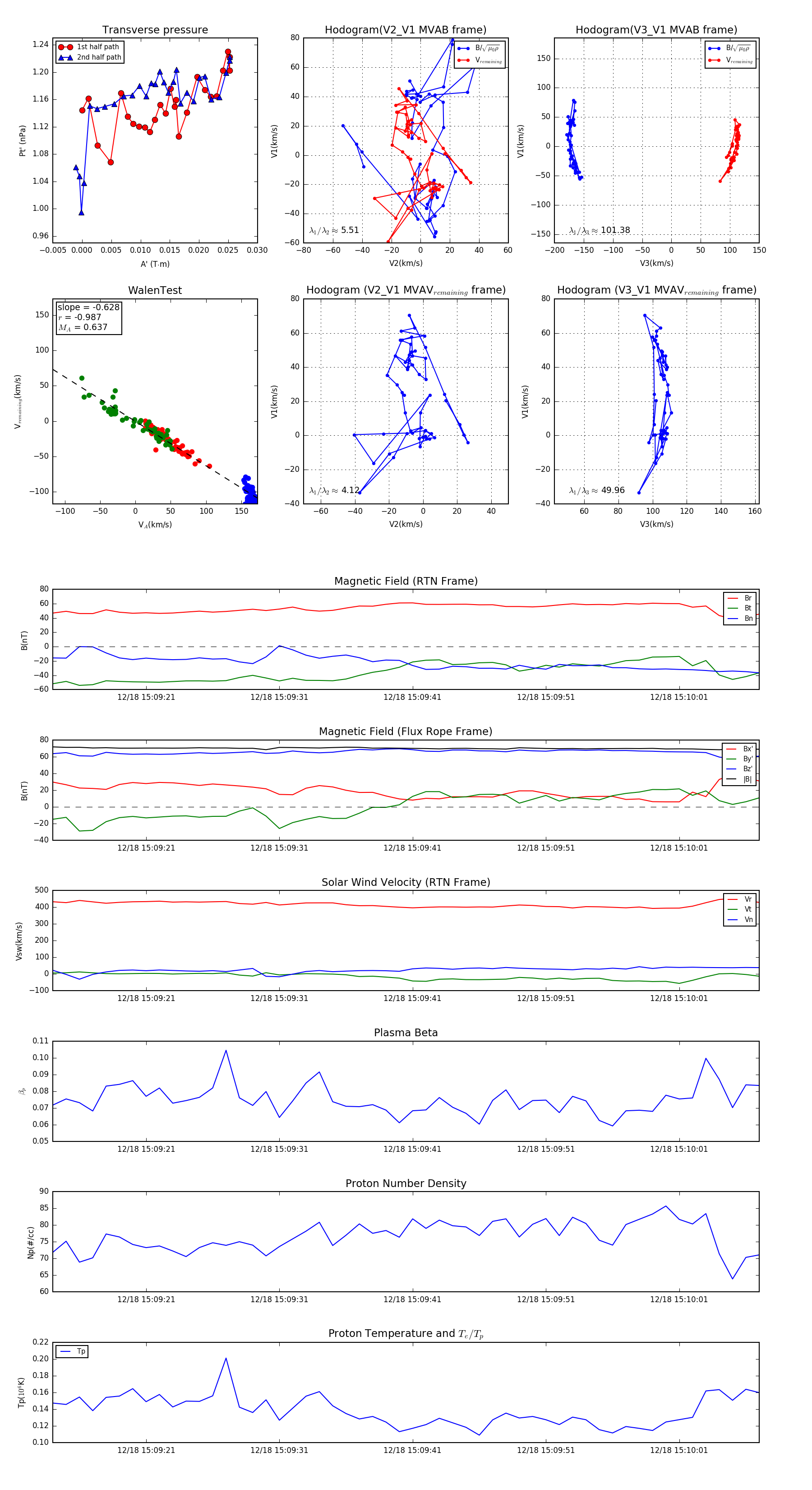
Flux Rope in 2024

Flux Rope Event 2024-12-18 15:09:14 ~ 2024-12-18 15:10:07 (54 seconds)


plot