HOME   LIST
‹–   –›

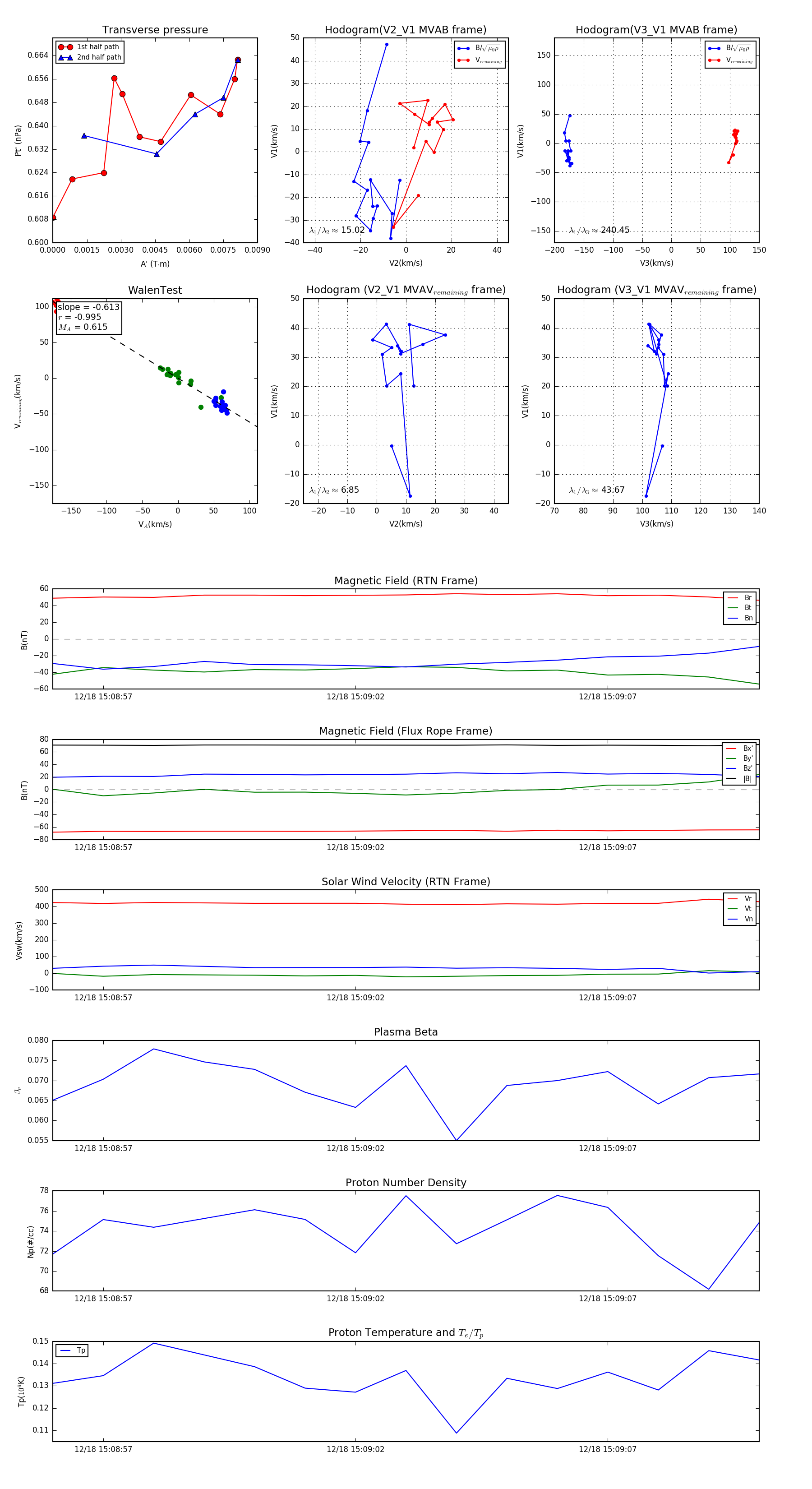
Flux Rope in 2024

Flux Rope Event 2024-12-18 15:08:56 ~ 2024-12-18 15:09:10 (15 seconds)


plot