HOME   LIST
‹–   –›

Flux Rope in 2024

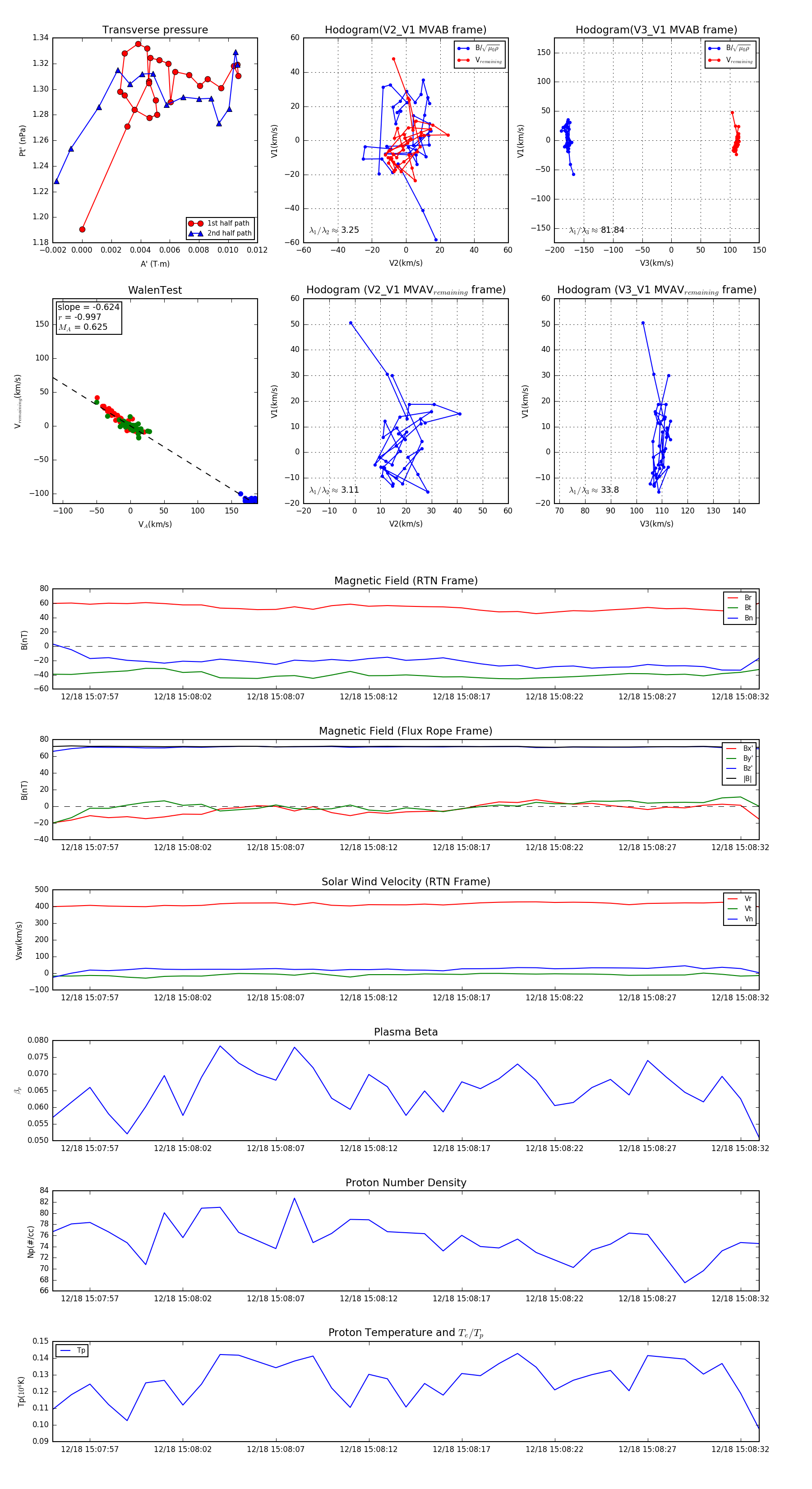
Flux Rope Event 2024-12-18 15:07:55 ~ 2024-12-18 15:08:33 (39 seconds)


plot