HOME   LIST
‹–   –›

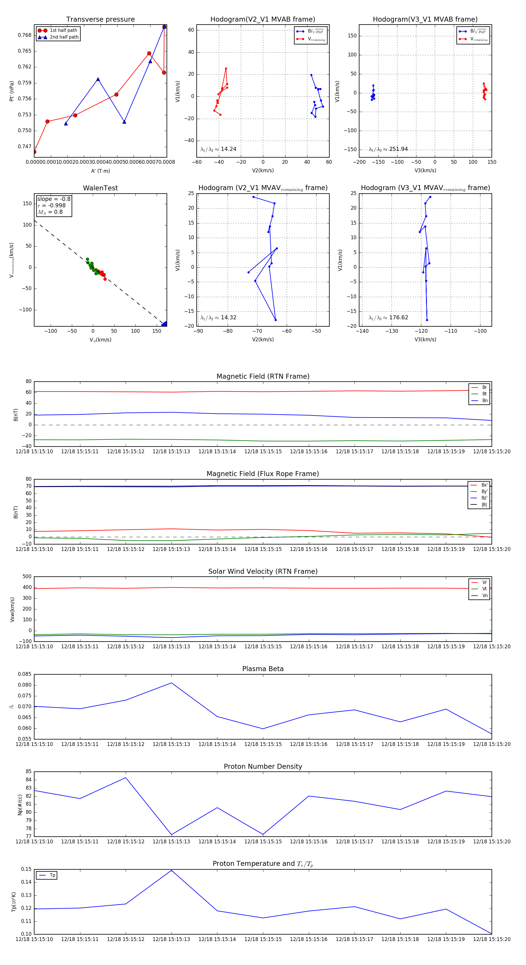
Flux Rope in 2024

Flux Rope Event 2024-12-18 15:15:10 ~ 2024-12-18 15:15:20 (11 seconds)


plot