HOME   LIST
‹–   –›

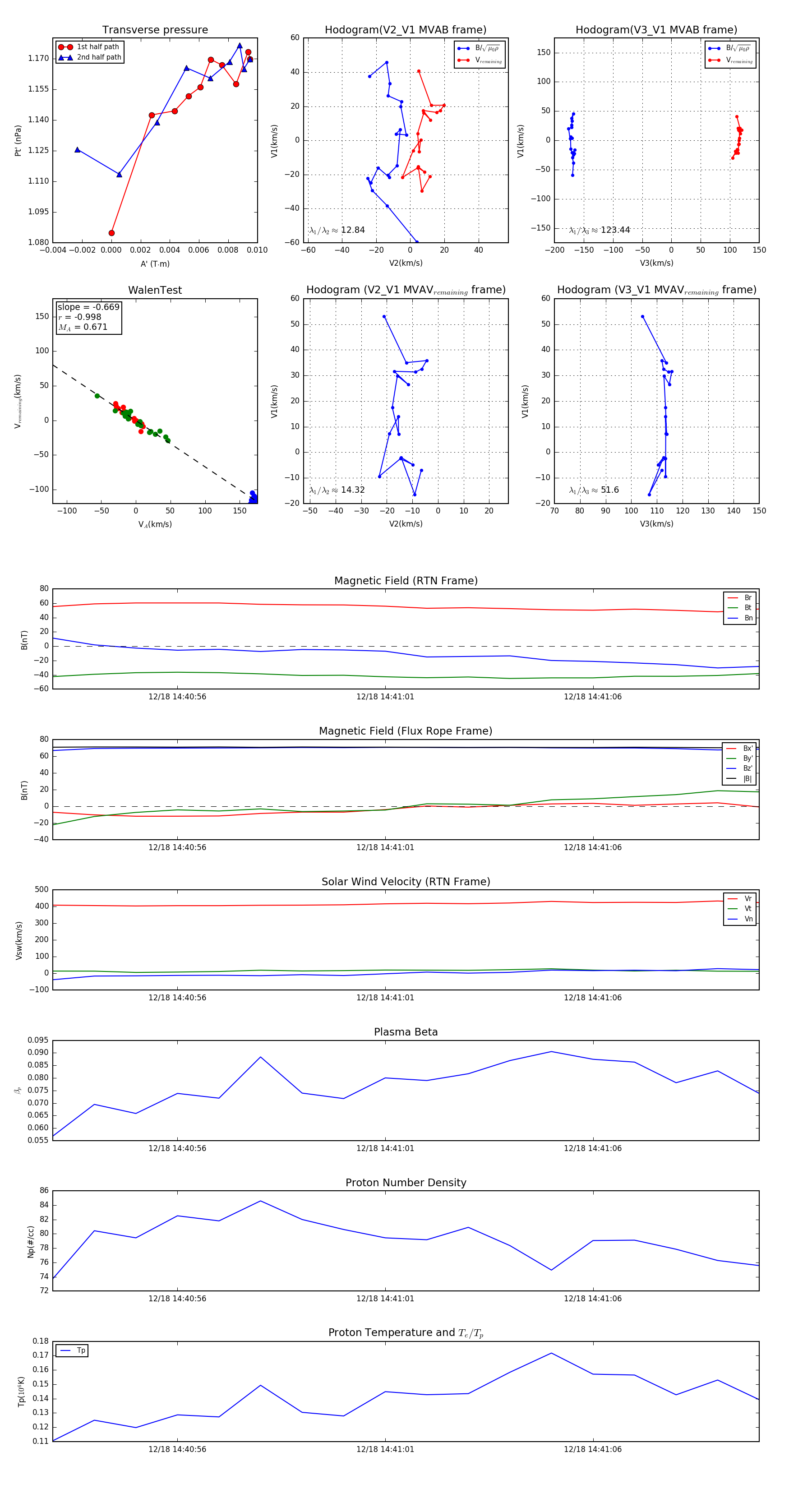
Flux Rope in 2024

Flux Rope Event 2024-12-18 14:40:53 ~ 2024-12-18 14:41:10 (18 seconds)


plot