HOME   LIST
‹–   –›

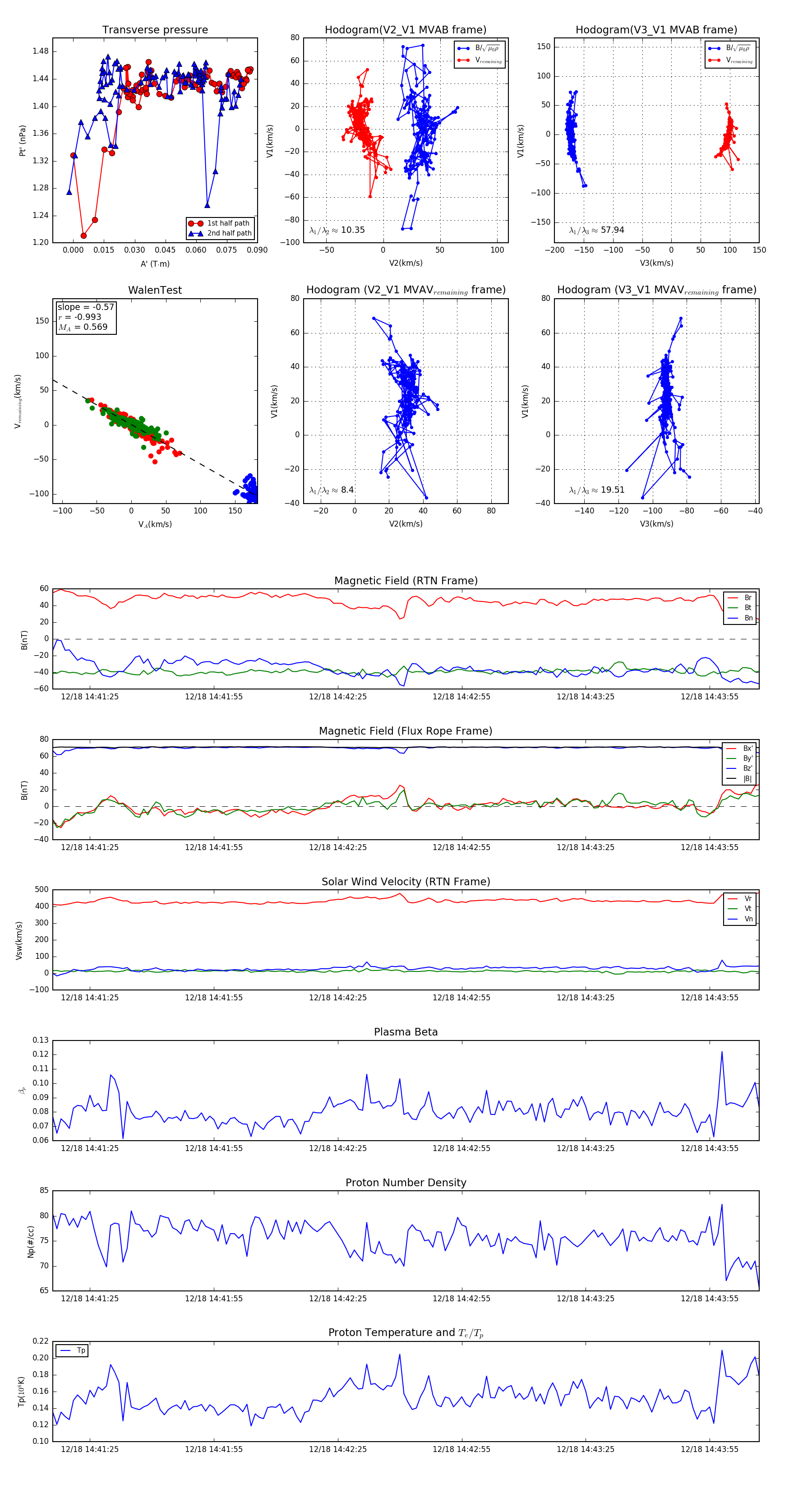
Flux Rope in 2024

Flux Rope Event 2024-12-18 14:41:16 ~ 2024-12-18 14:44:07 (172 seconds)


plot