HOME   LIST
‹–   –›

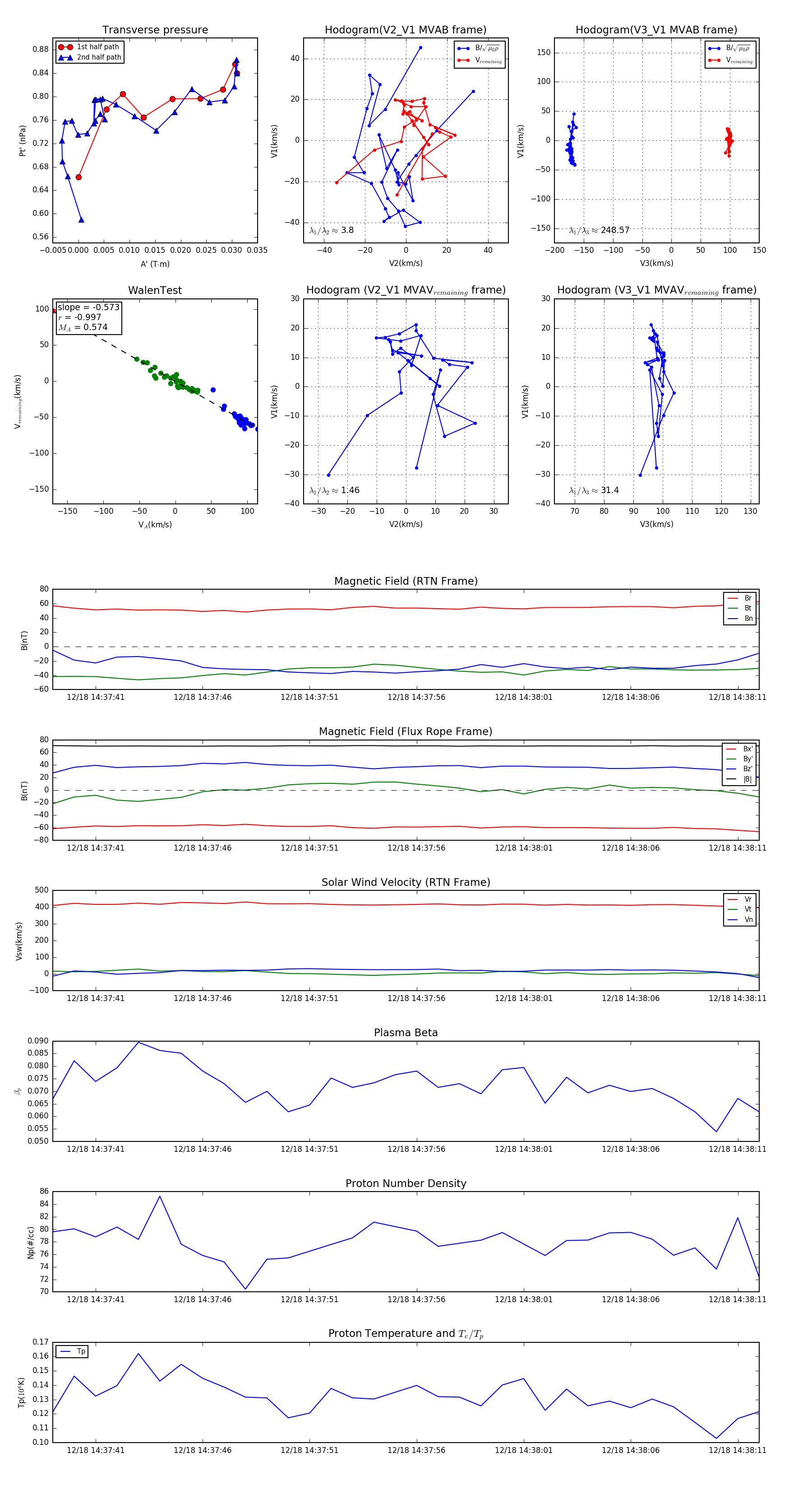
Flux Rope in 2024

Flux Rope Event 2024-12-18 14:37:39 ~ 2024-12-18 14:38:12 (34 seconds)


plot