HOME   LIST
‹–   –›

Flux Rope in 2024

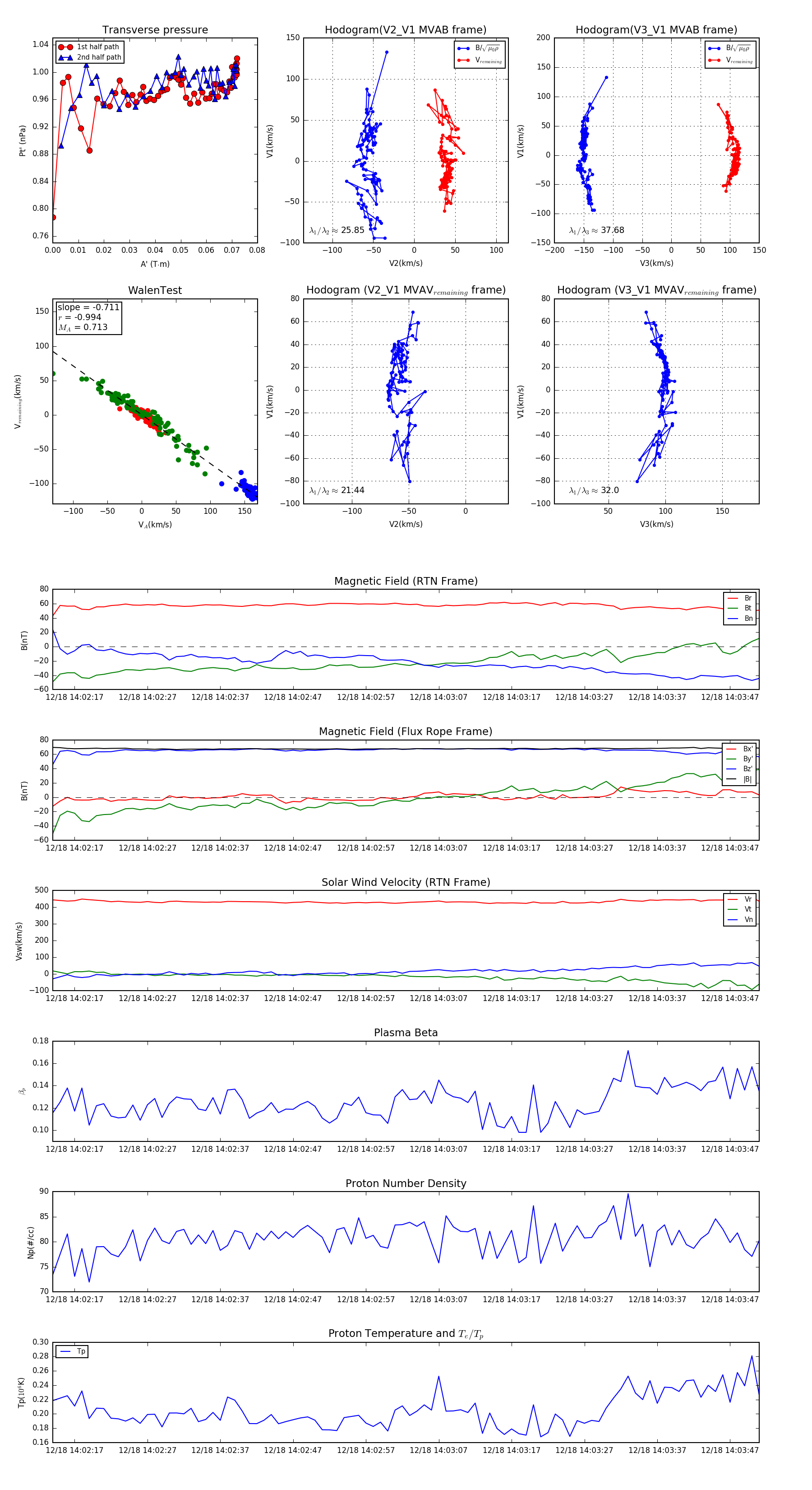
Flux Rope Event 2024-12-18 14:02:14 ~ 2024-12-18 14:03:51 (98 seconds)


plot