HOME   LIST
‹–   –›

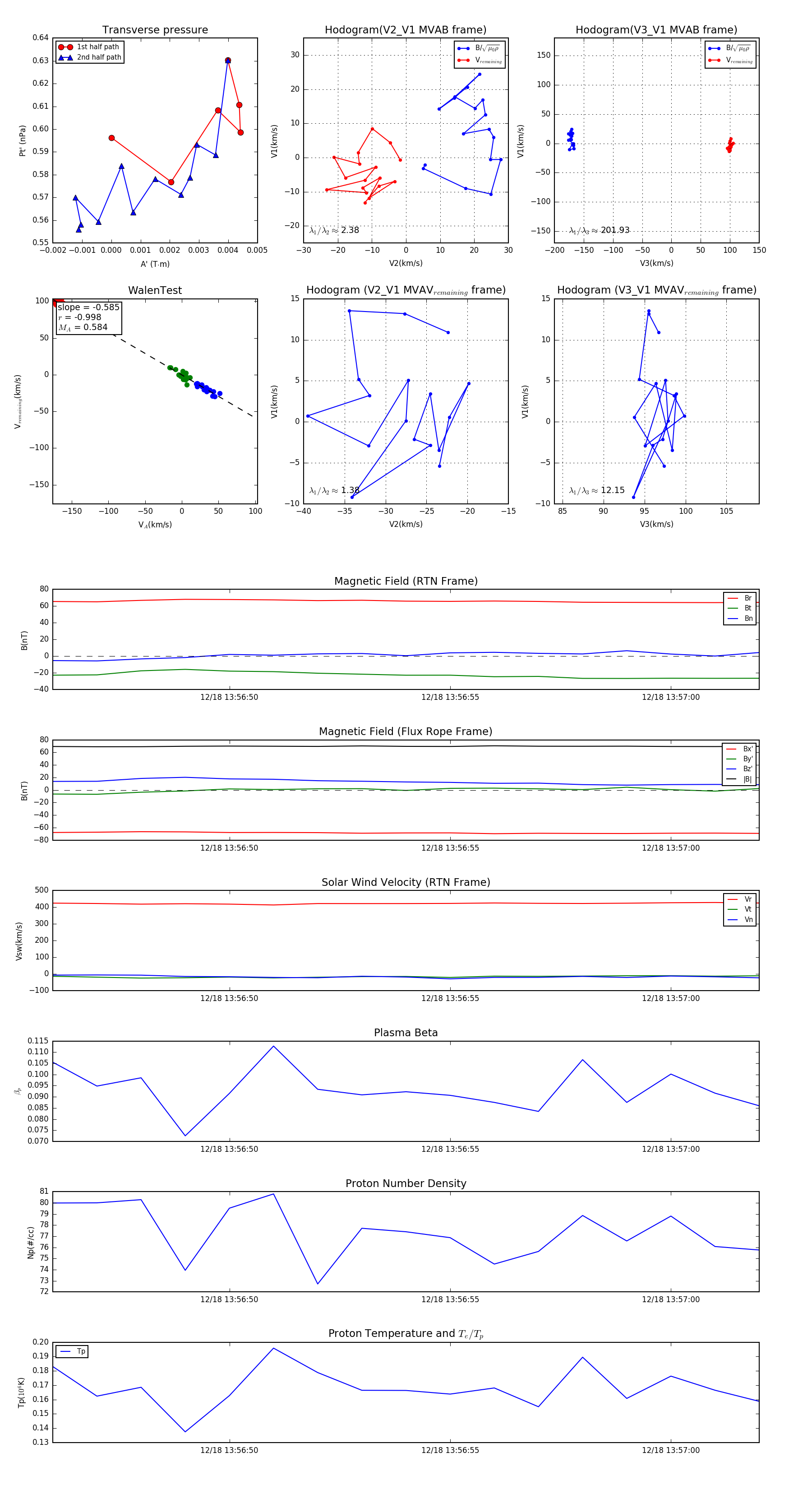
Flux Rope in 2024

Flux Rope Event 2024-12-18 13:56:46 ~ 2024-12-18 13:57:02 (17 seconds)


plot