HOME   LIST
‹–   –›

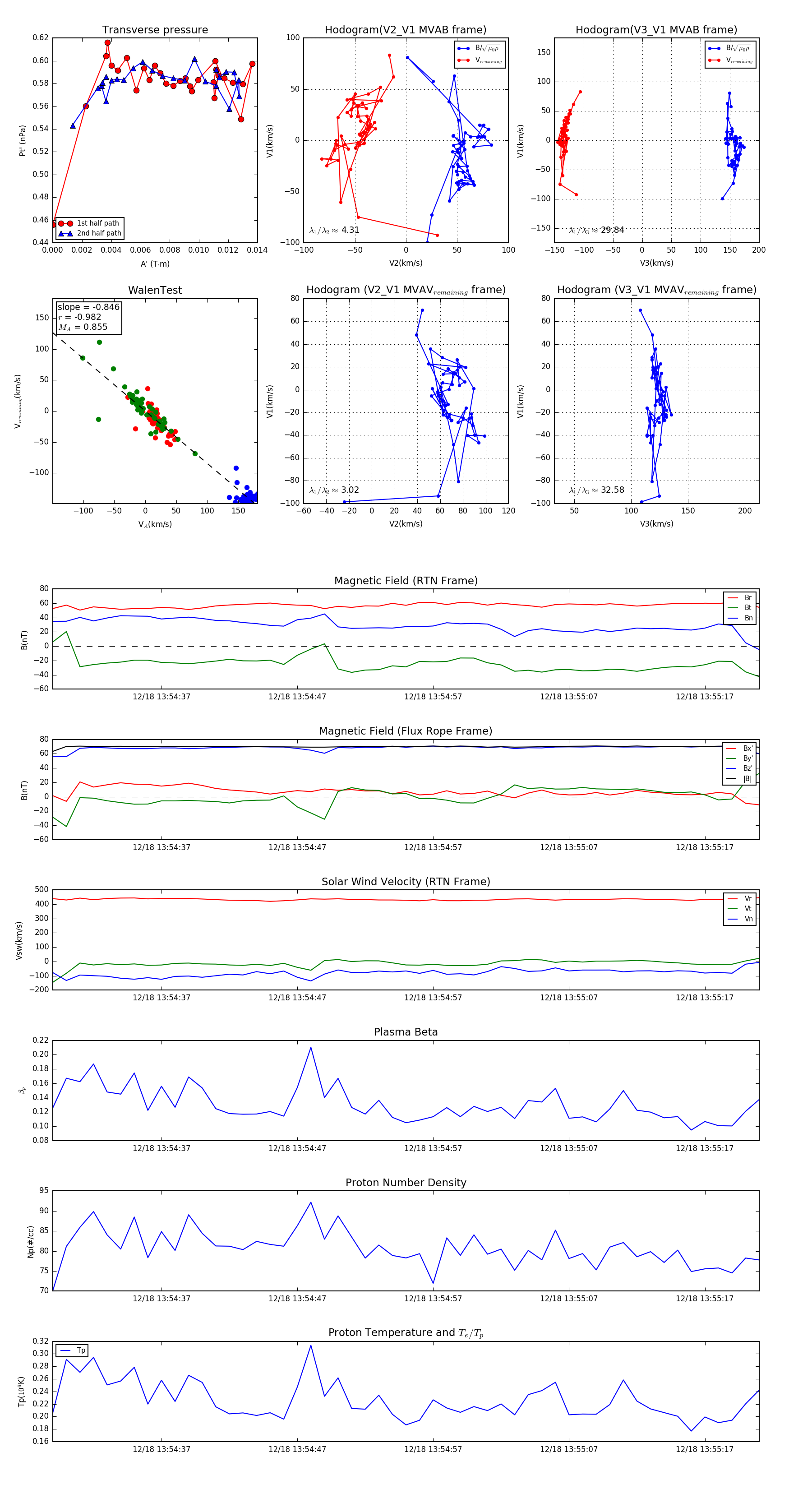
Flux Rope in 2024

Flux Rope Event 2024-12-18 13:54:29 ~ 2024-12-18 13:55:21 (53 seconds)


plot