HOME   LIST
‹–   –›

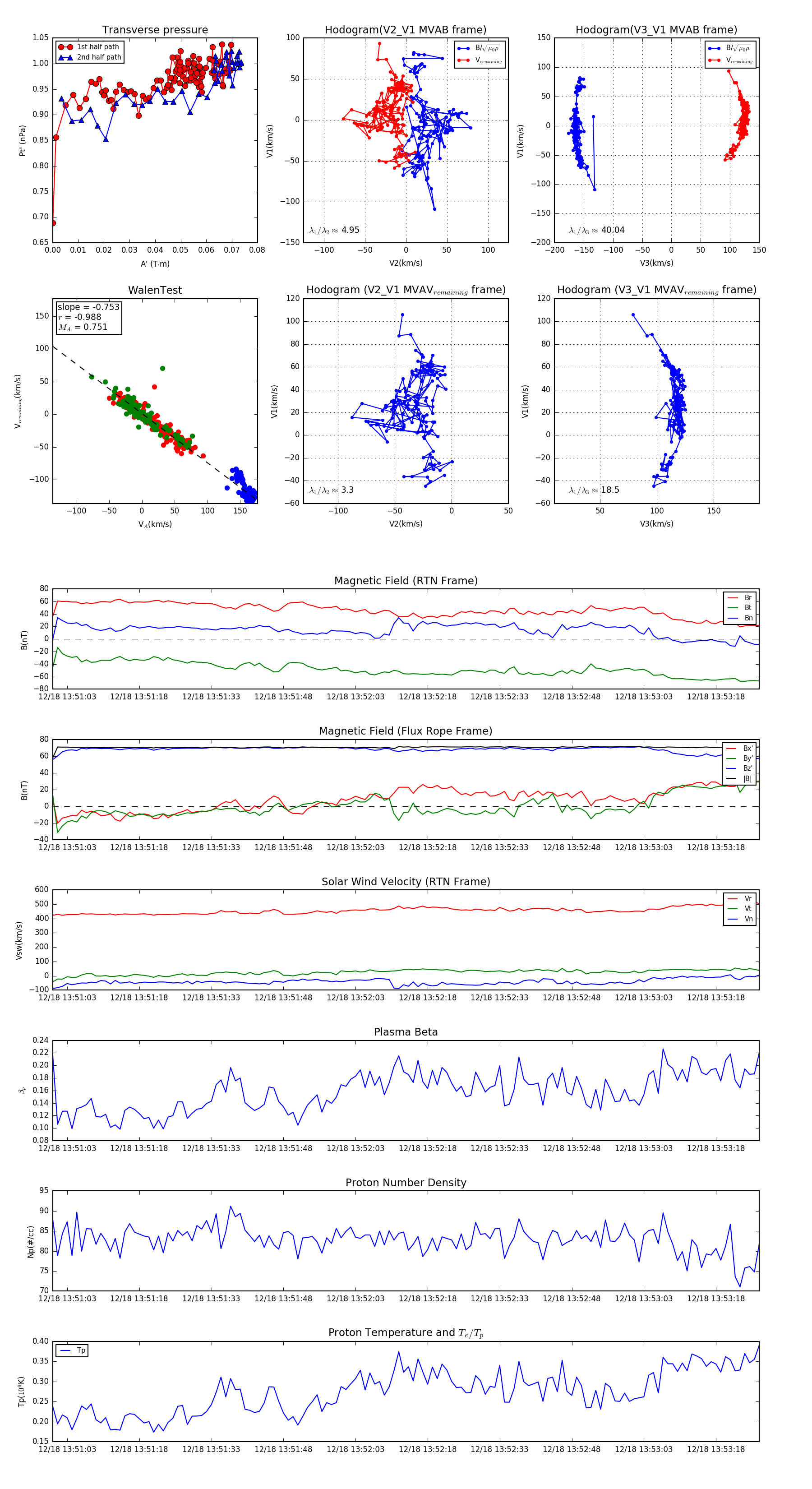
Flux Rope in 2024

Flux Rope Event 2024-12-18 13:51:00 ~ 2024-12-18 13:53:27 (148 seconds)


plot