HOME   LIST
‹–   –›

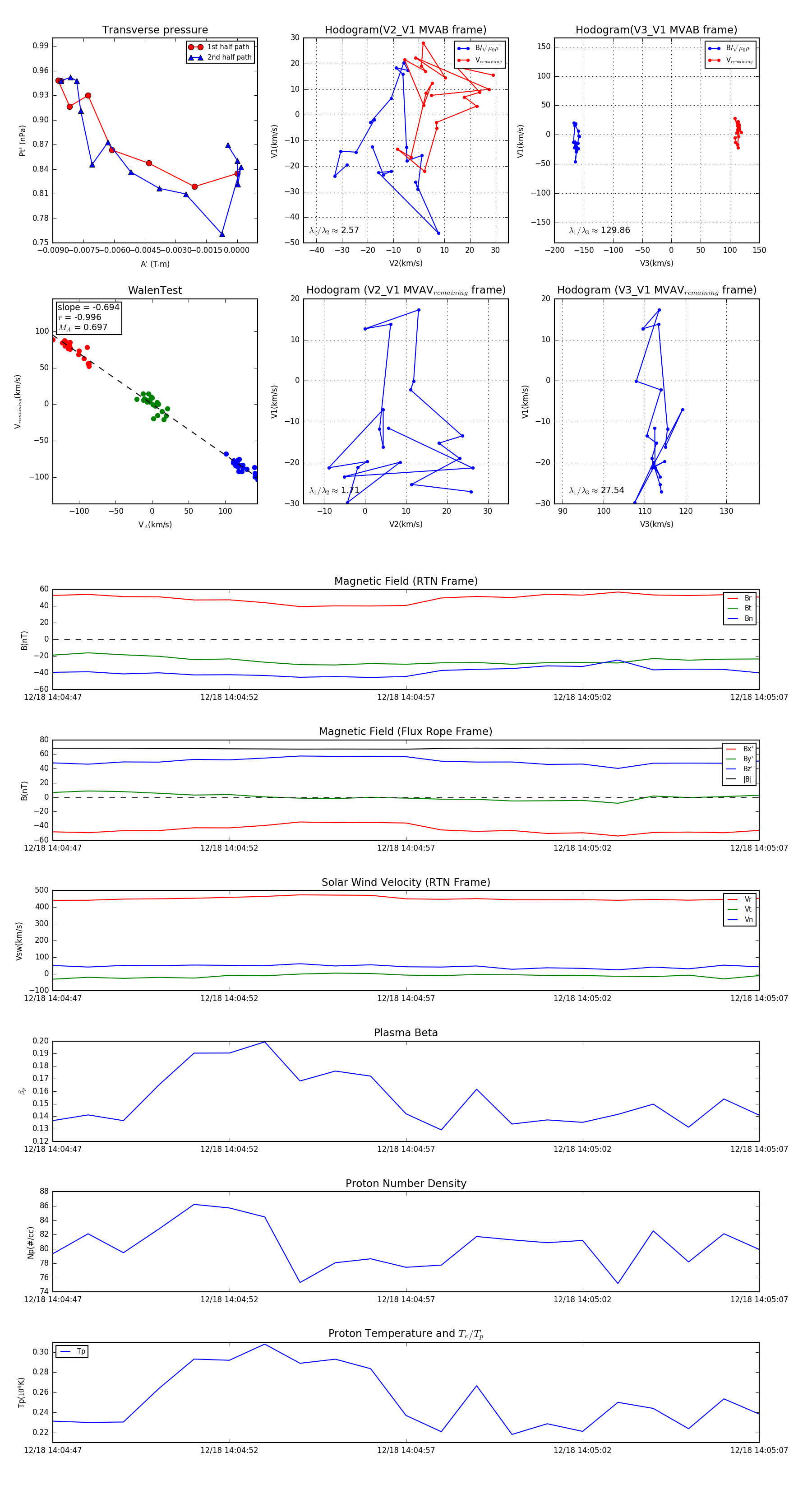
Flux Rope in 2024

Flux Rope Event 2024-12-18 14:04:47 ~ 2024-12-18 14:05:07 (21 seconds)


plot