HOME   LIST
‹–   –›

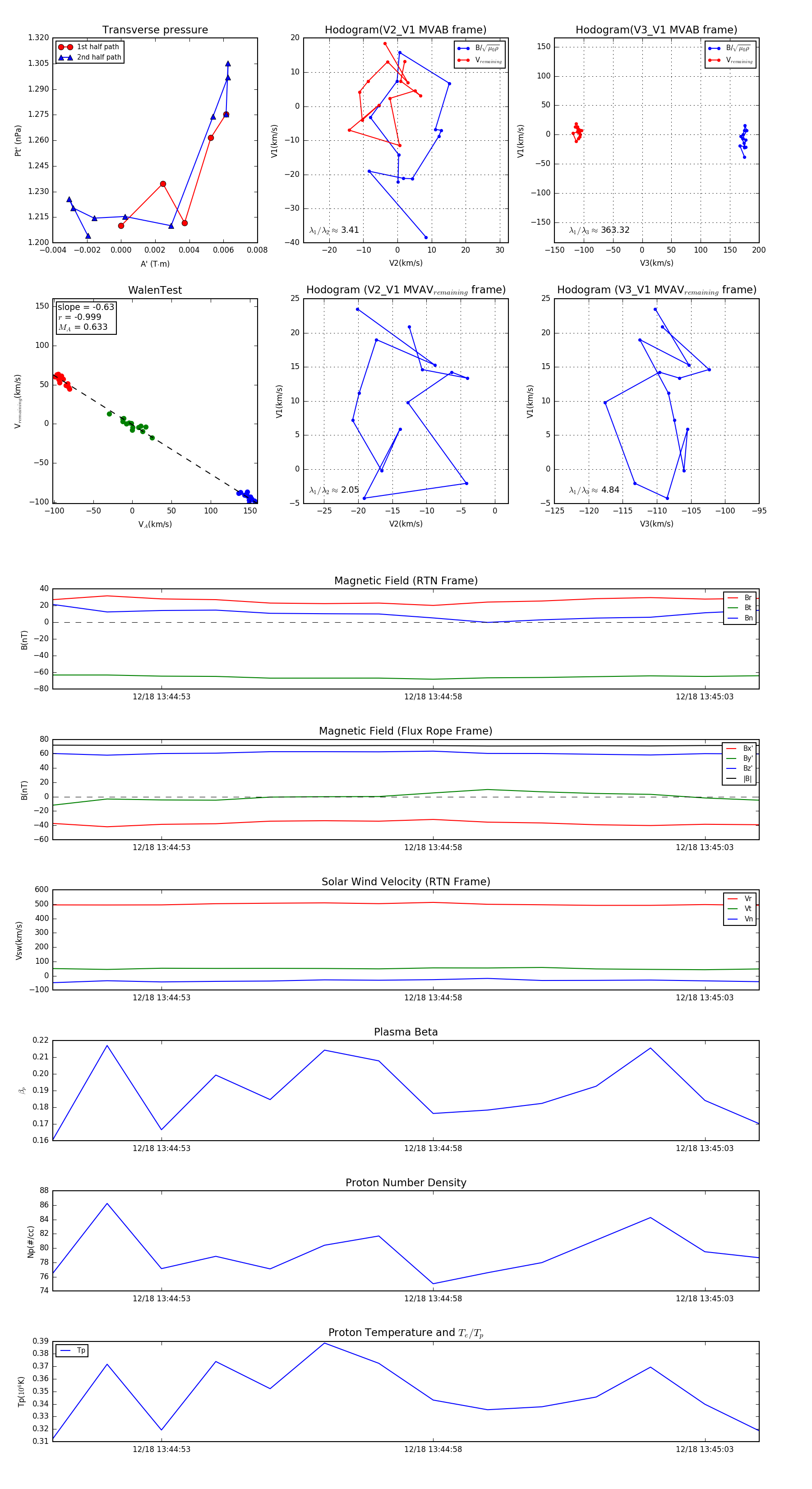
Flux Rope in 2024

Flux Rope Event 2024-12-18 13:44:51 ~ 2024-12-18 13:45:04 (14 seconds)


plot