HOME   LIST
‹–   –›

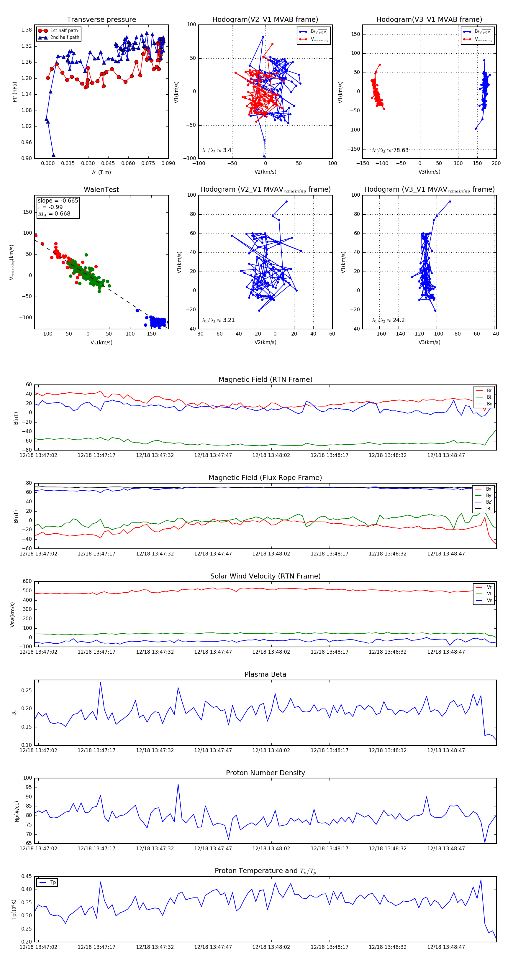
Flux Rope in 2024

Flux Rope Event 2024-12-18 13:47:01 ~ 2024-12-18 13:49:00 (120 seconds)


plot