HOME   LIST
‹–   –›

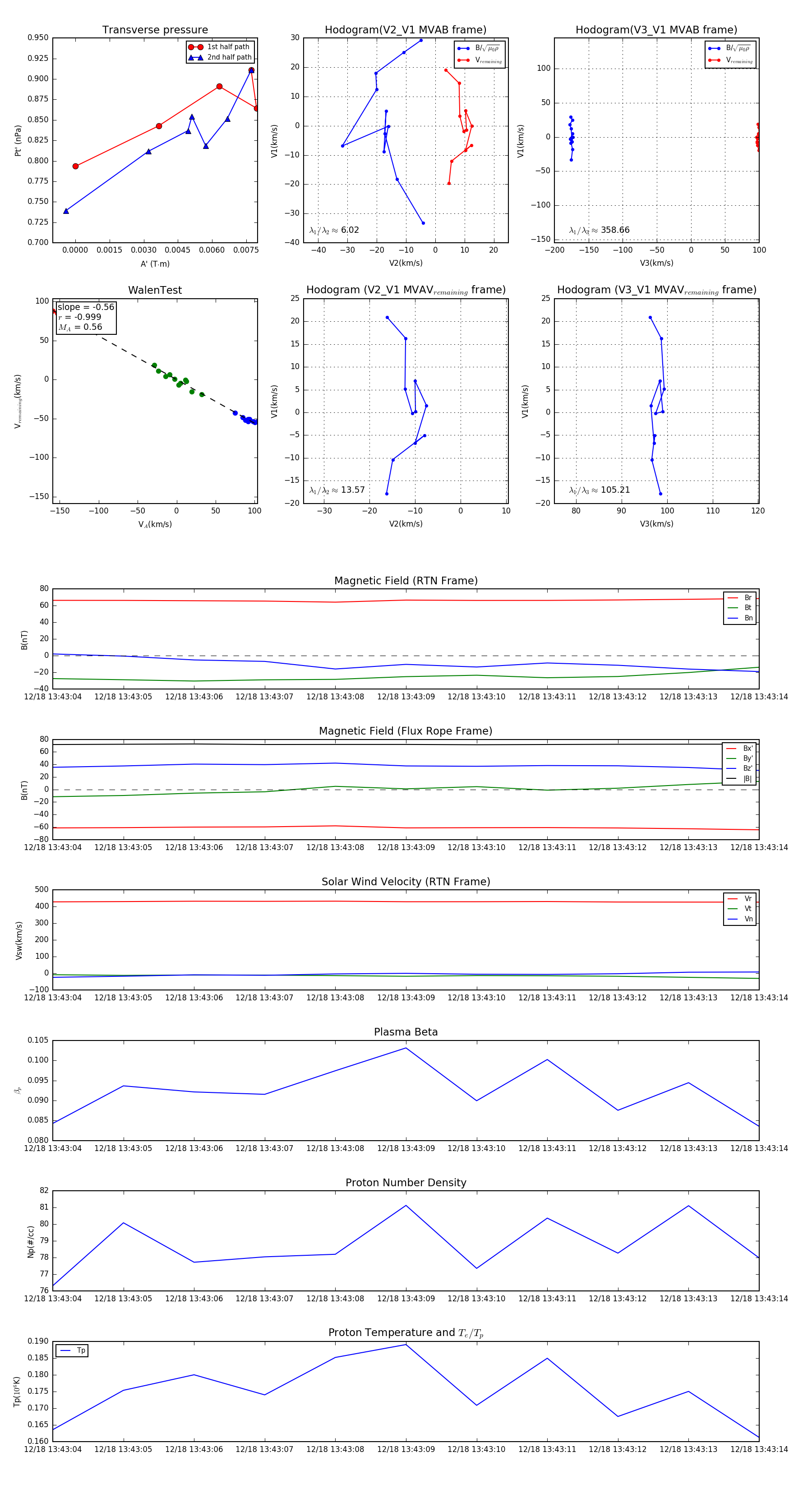
Flux Rope in 2024

Flux Rope Event 2024-12-18 13:43:04 ~ 2024-12-18 13:43:14 (11 seconds)


plot