HOME   LIST
‹–   –›

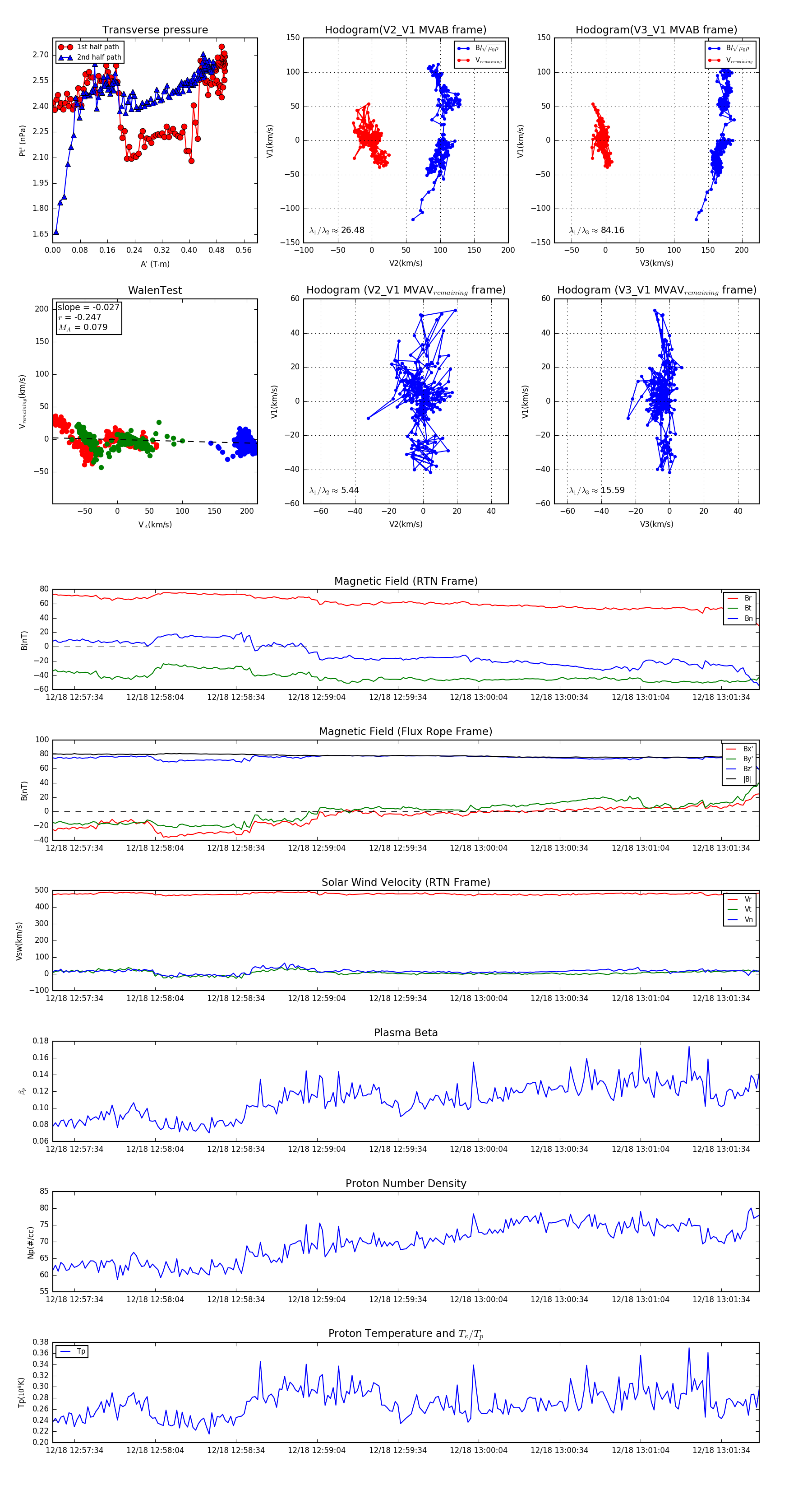
Flux Rope in 2024

Flux Rope Event 2024-12-18 12:57:26 ~ 2024-12-18 13:01:48 (263 seconds)


plot