HOME   LIST
‹–   –›

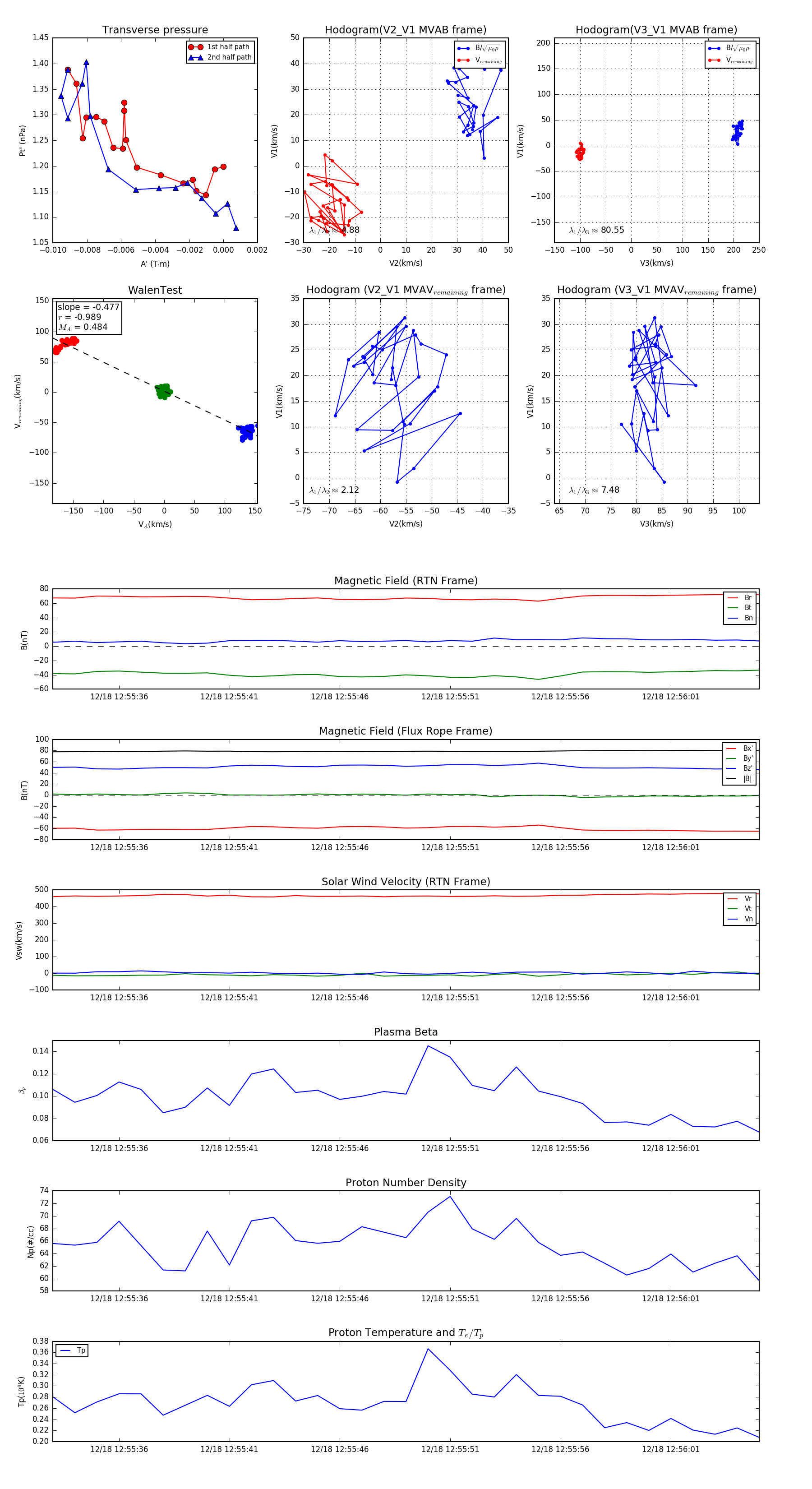
Flux Rope in 2024

Flux Rope Event 2024-12-18 12:55:33 ~ 2024-12-18 12:56:05 (33 seconds)


plot