HOME   LIST
‹–   –›

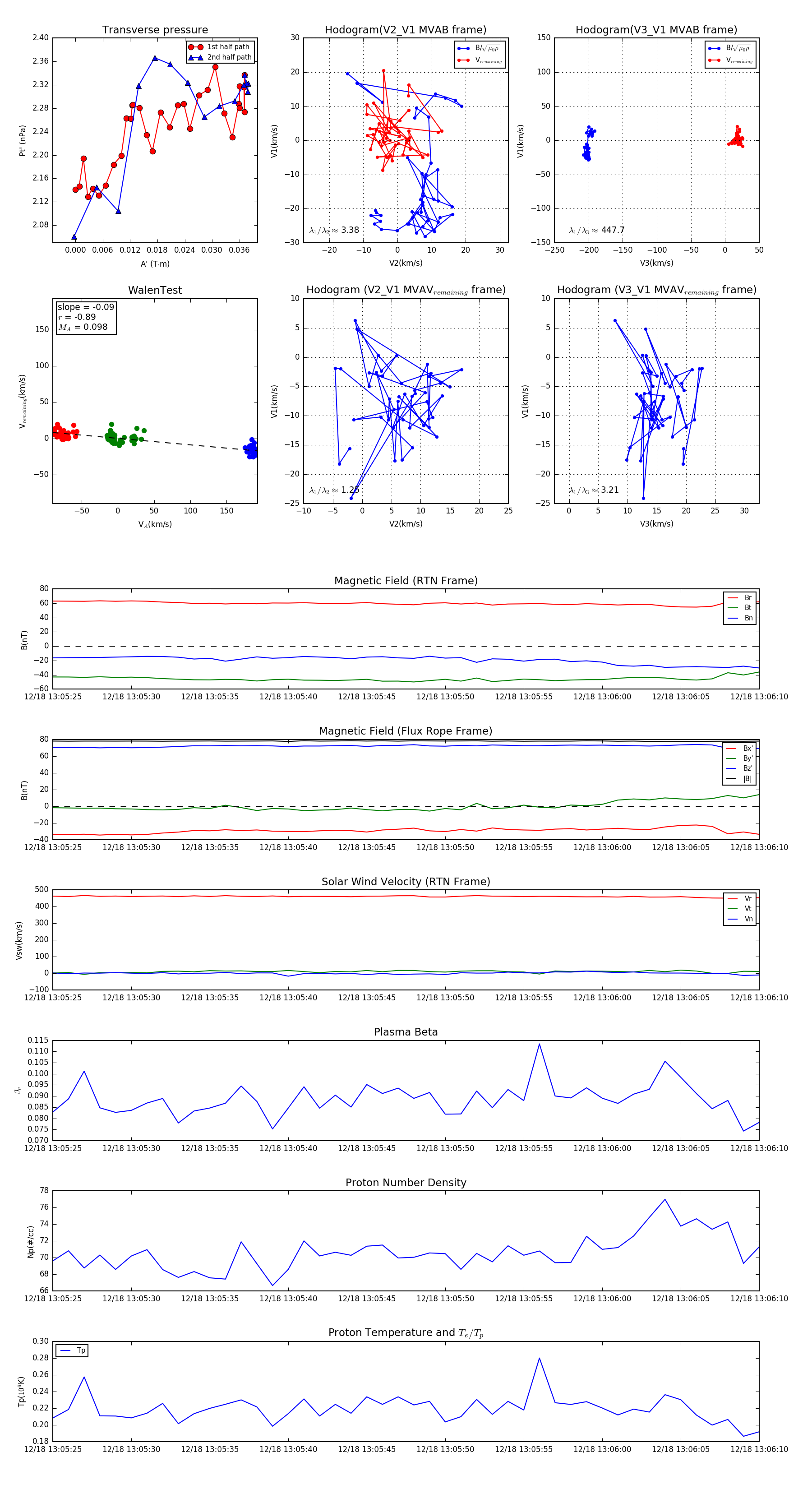
Flux Rope in 2024

Flux Rope Event 2024-12-18 13:05:25 ~ 2024-12-18 13:06:10 (46 seconds)


plot