HOME   LIST
‹–   –›

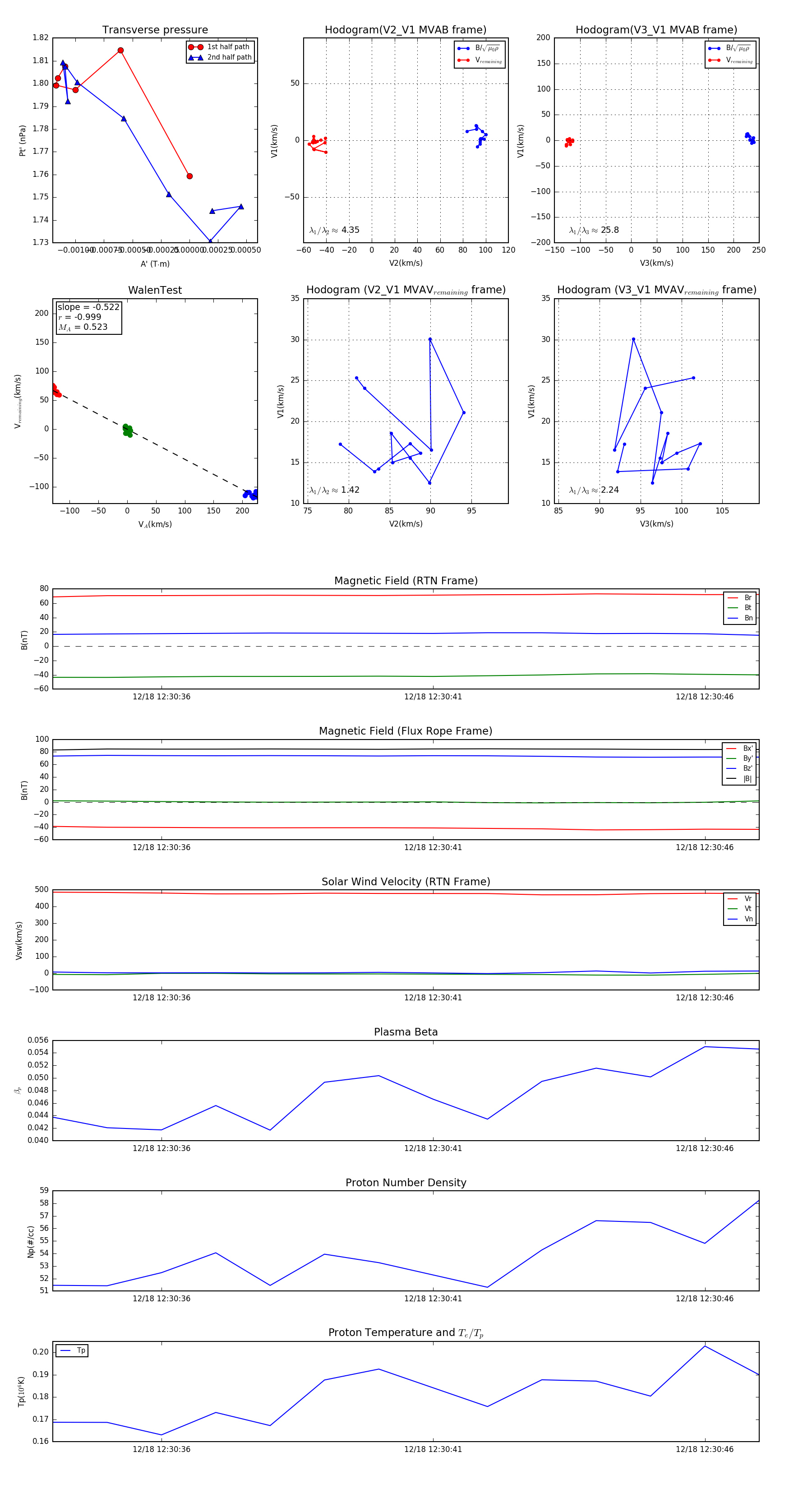
Flux Rope in 2024

Flux Rope Event 2024-12-18 12:30:34 ~ 2024-12-18 12:30:47 (14 seconds)


plot