HOME   LIST
‹–   –›

Flux Rope in 2024

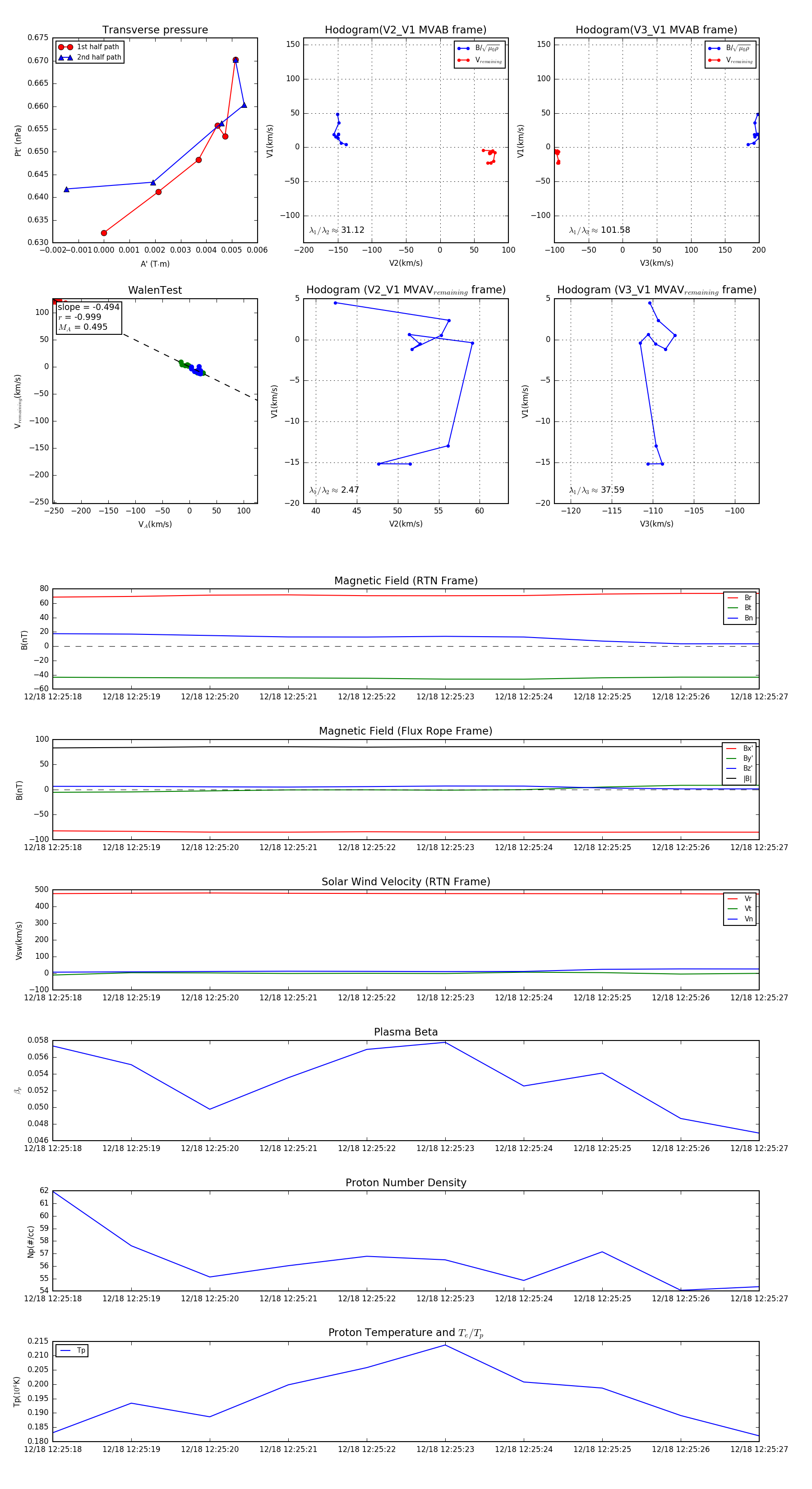
Flux Rope Event 2024-12-18 12:25:18 ~ 2024-12-18 12:25:27 (10 seconds)


plot