HOME   LIST
‹–   –›

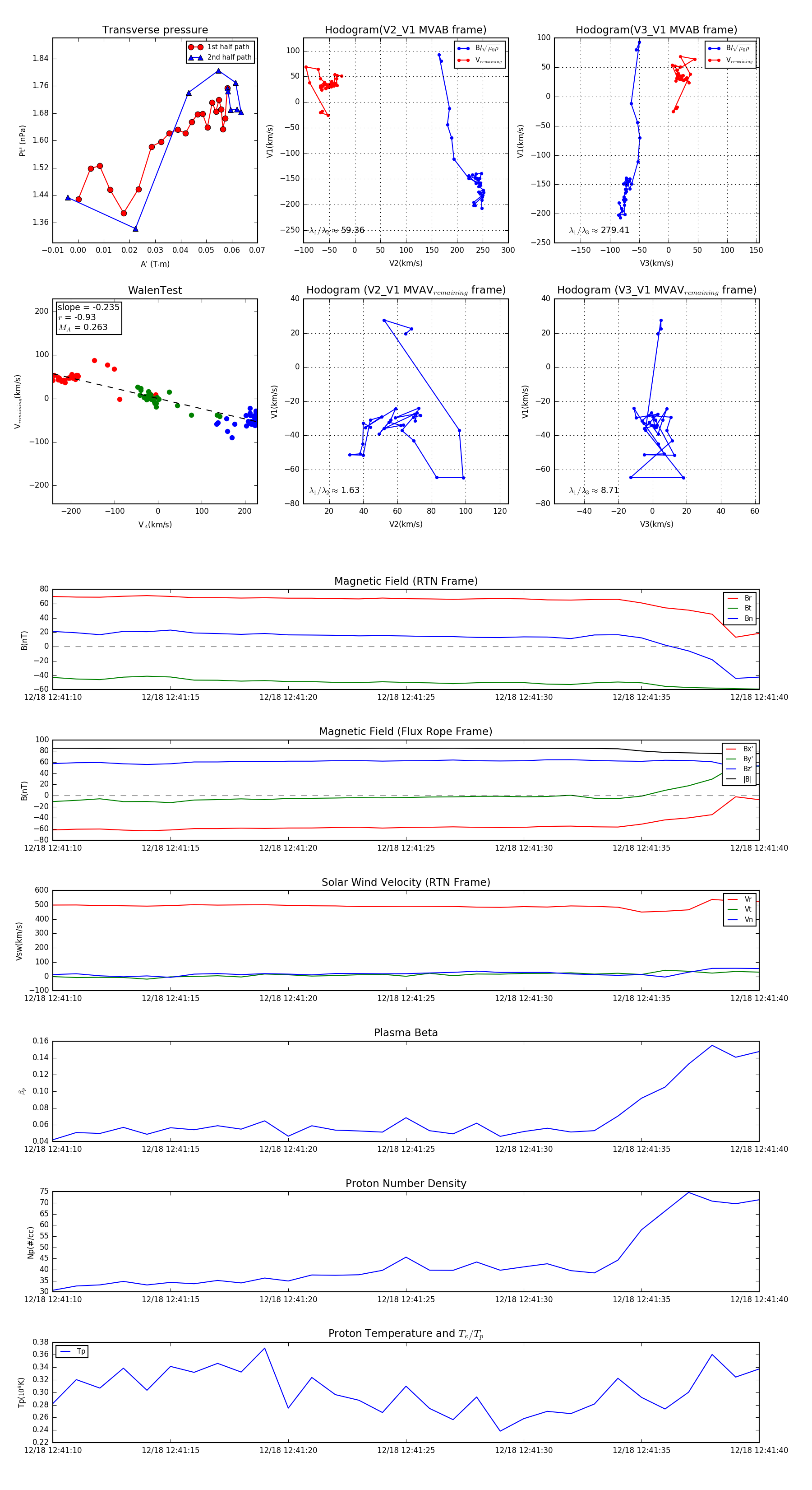
Flux Rope in 2024

Flux Rope Event 2024-12-18 12:41:10 ~ 2024-12-18 12:41:40 (31 seconds)


plot