HOME   LIST
‹–   –›

Flux Rope in 2024

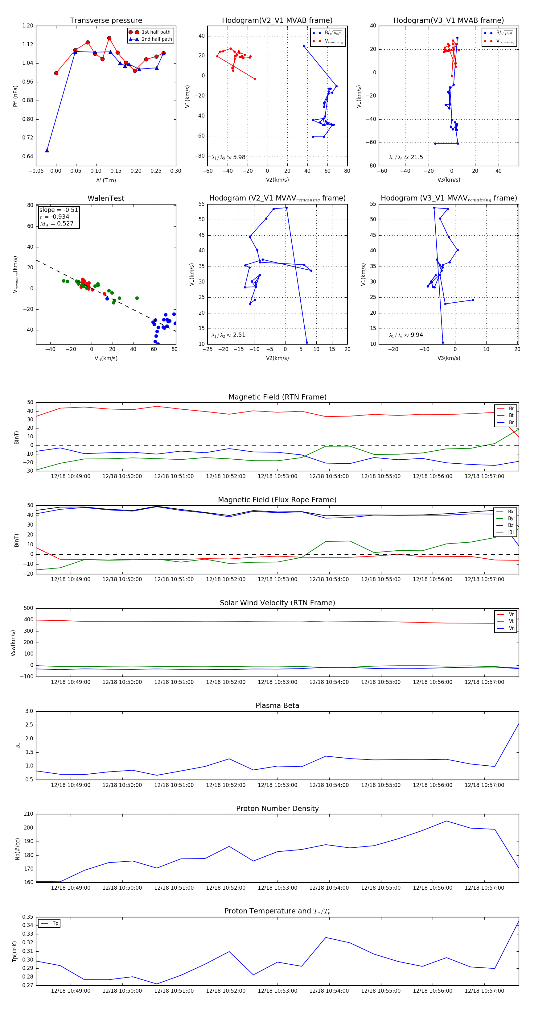
Flux Rope Event 2024-12-18 10:48:20 ~ 2024-12-18 10:57:40 (561 seconds)


plot