HOME   LIST
‹–   –›

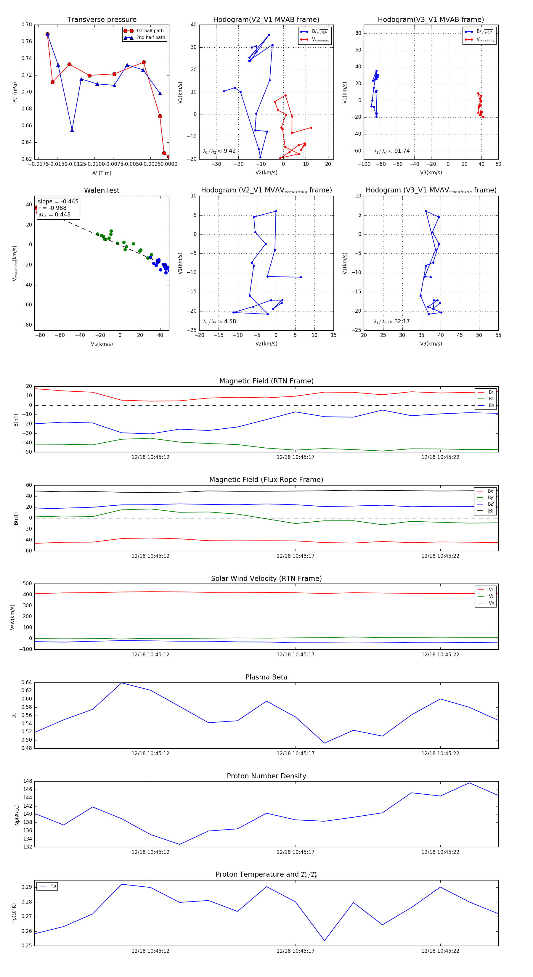
Flux Rope in 2024

Flux Rope Event 2024-12-18 10:45:08 ~ 2024-12-18 10:45:24 (17 seconds)


plot