HOME   LIST
‹–   –›

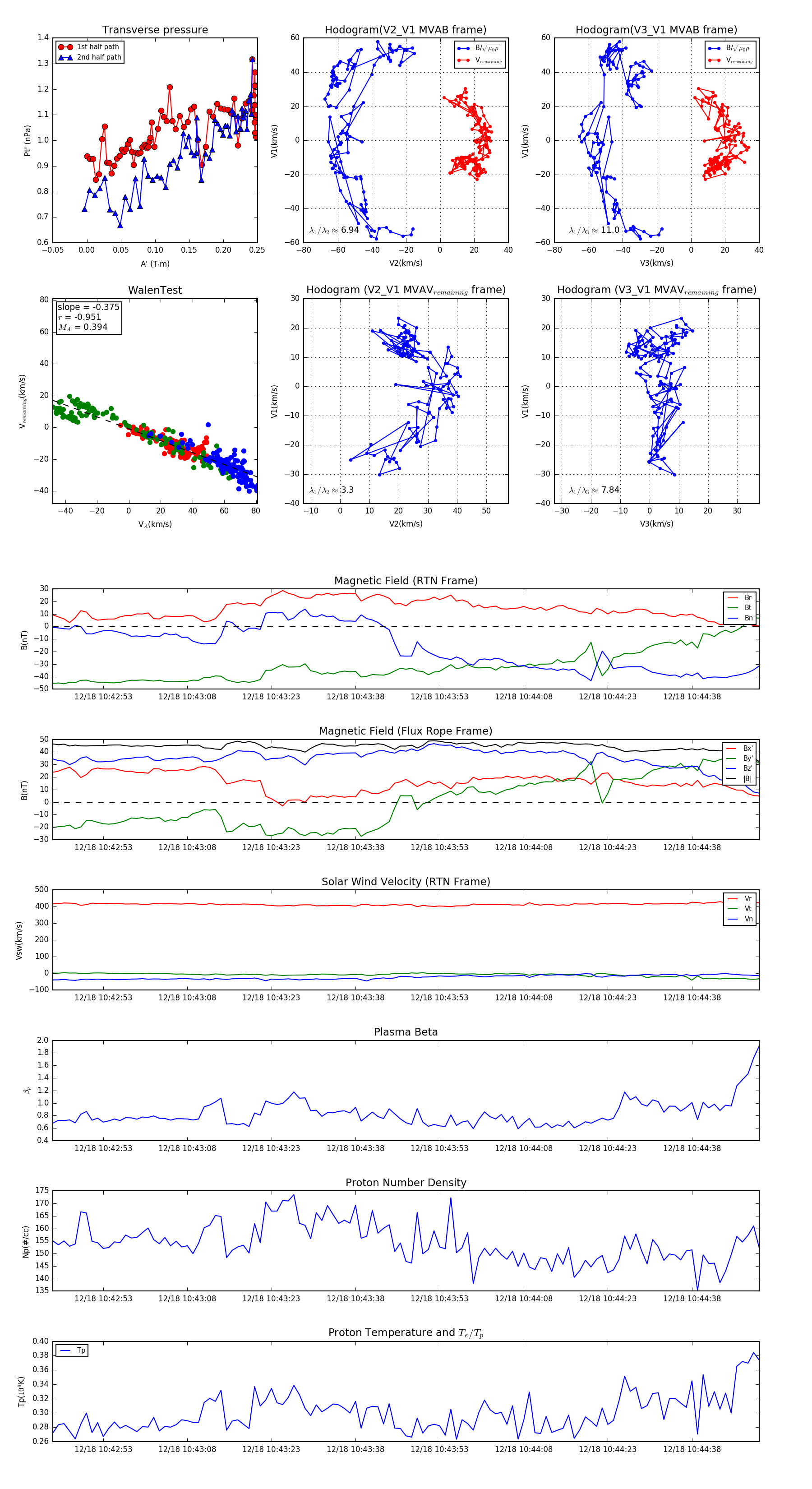
Flux Rope in 2024

Flux Rope Event 2024-12-18 10:42:44 ~ 2024-12-18 10:44:50 (127 seconds)


plot