HOME   LIST
‹–   –›

Flux Rope in 2024

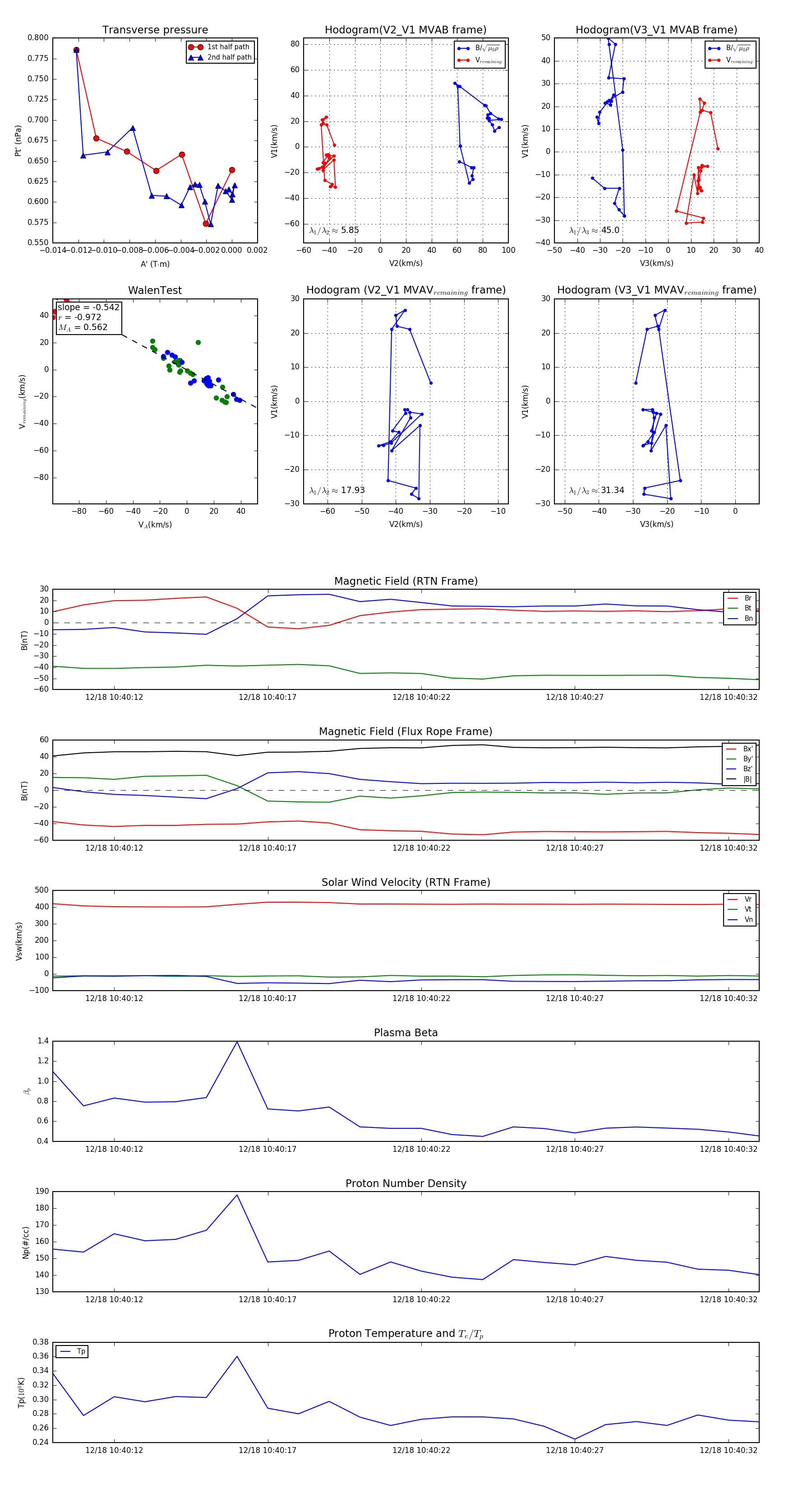
Flux Rope Event 2024-12-18 10:40:10 ~ 2024-12-18 10:40:33 (24 seconds)


plot