HOME   LIST
‹–   –›

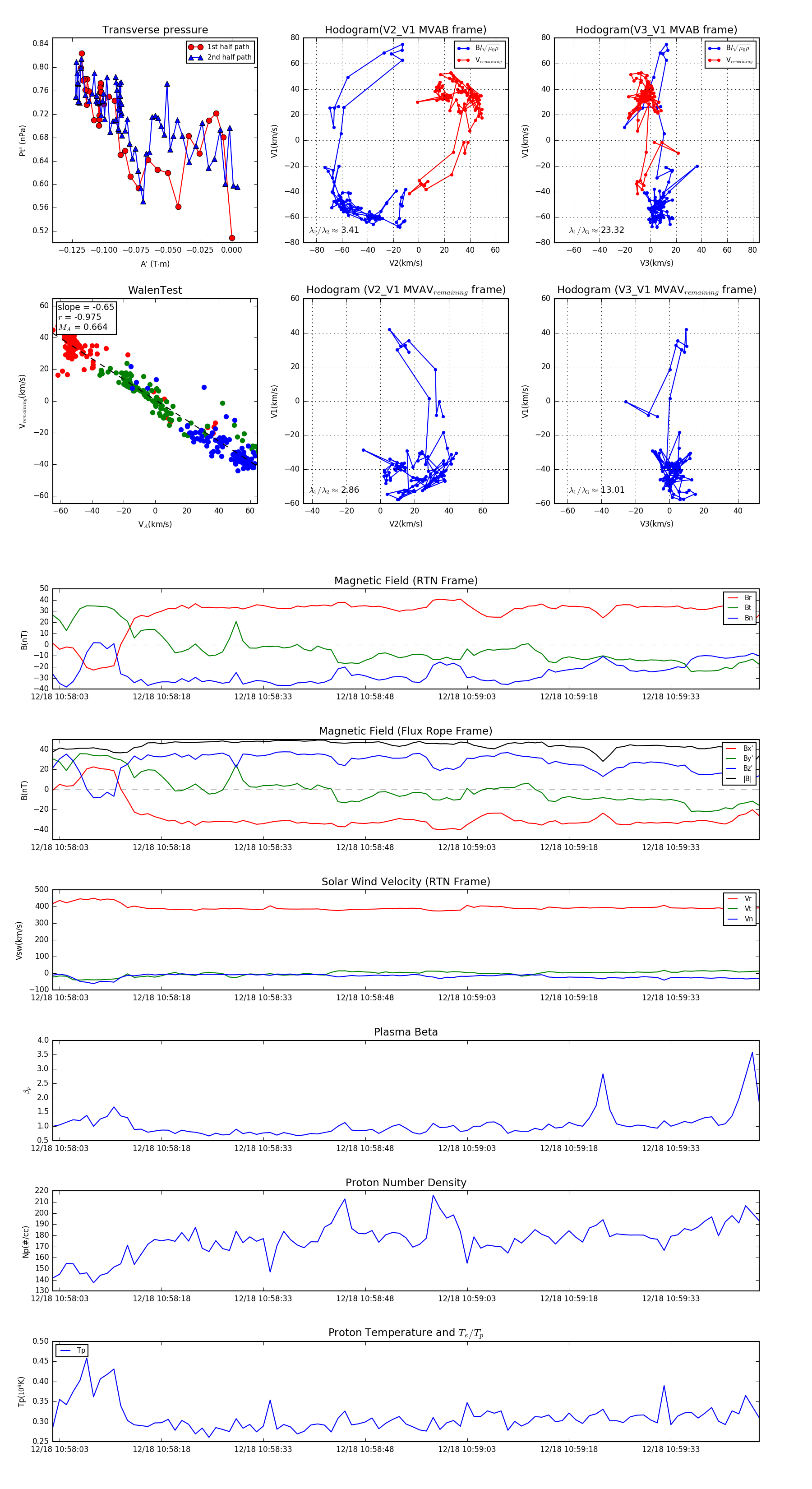
Flux Rope in 2024

Flux Rope Event 2024-12-18 10:58:02 ~ 2024-12-18 10:59:46 (105 seconds)


plot