HOME   LIST
‹–   –›

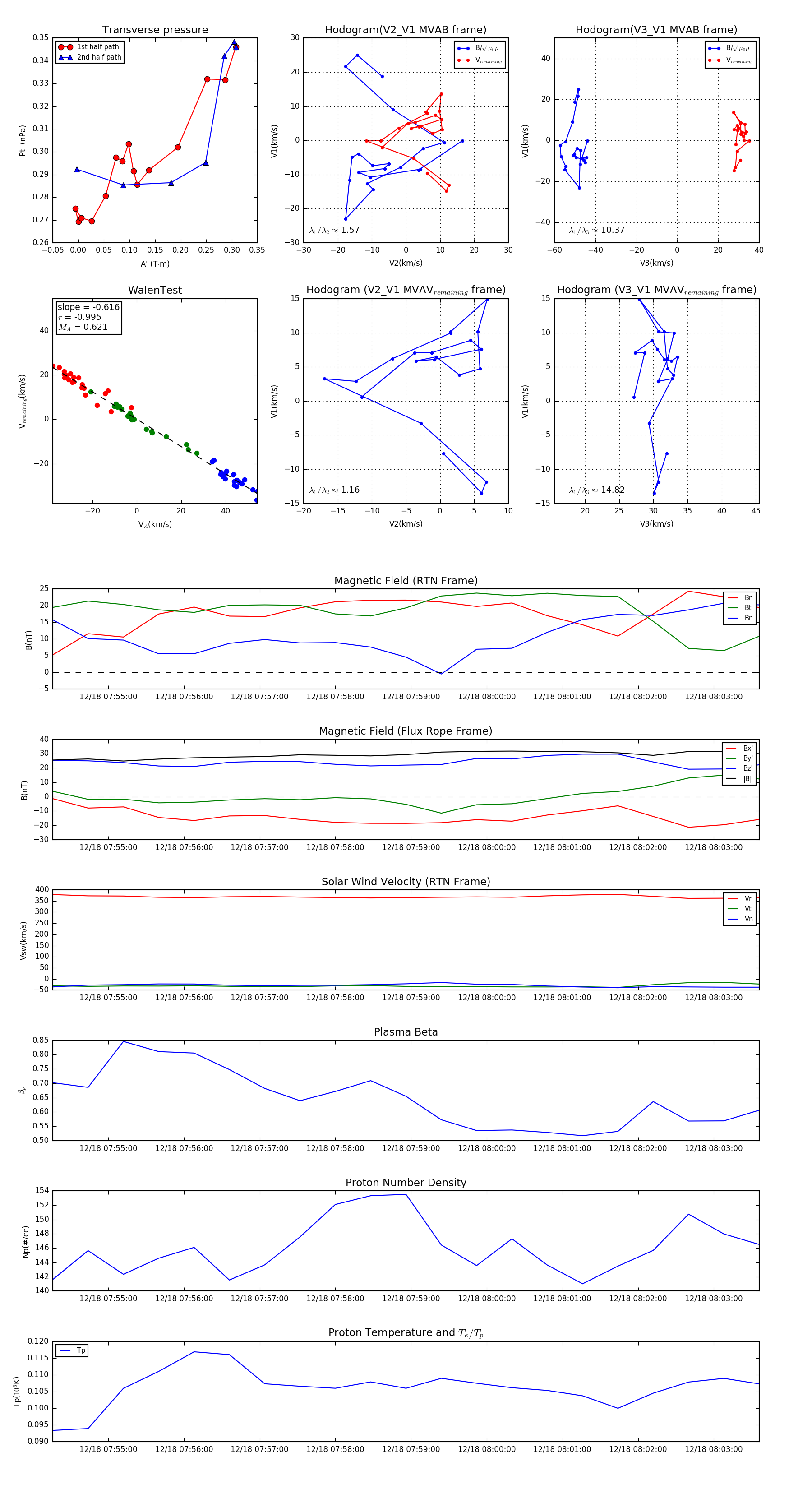
Flux Rope in 2024

Flux Rope Event 2024-12-18 07:54:16 ~ 2024-12-18 08:03:36 (561 seconds)


plot