HOME   LIST
‹–   –›

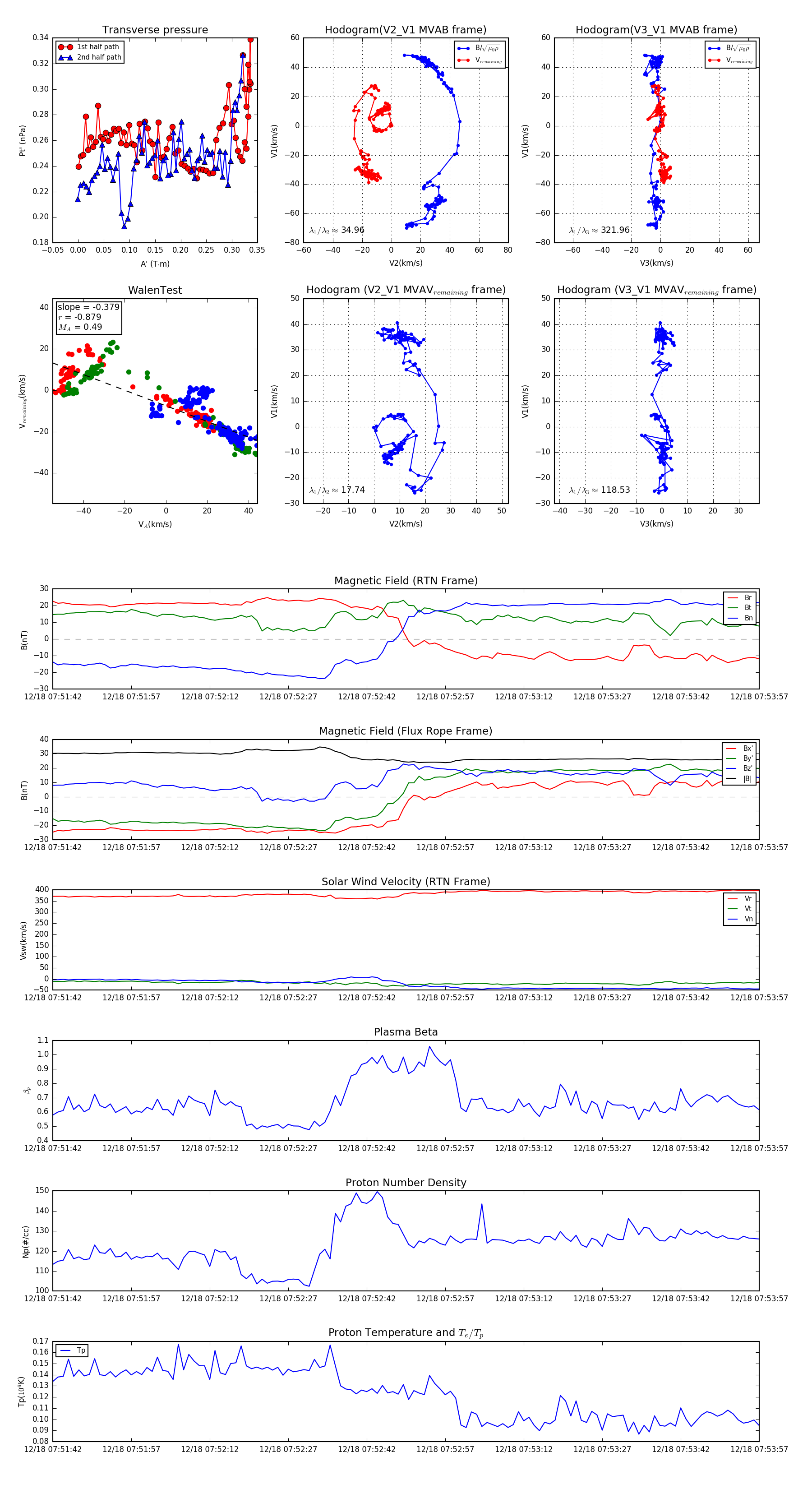
Flux Rope in 2024

Flux Rope Event 2024-12-18 07:51:42 ~ 2024-12-18 07:53:57 (136 seconds)


plot