HOME   LIST
‹–   –›

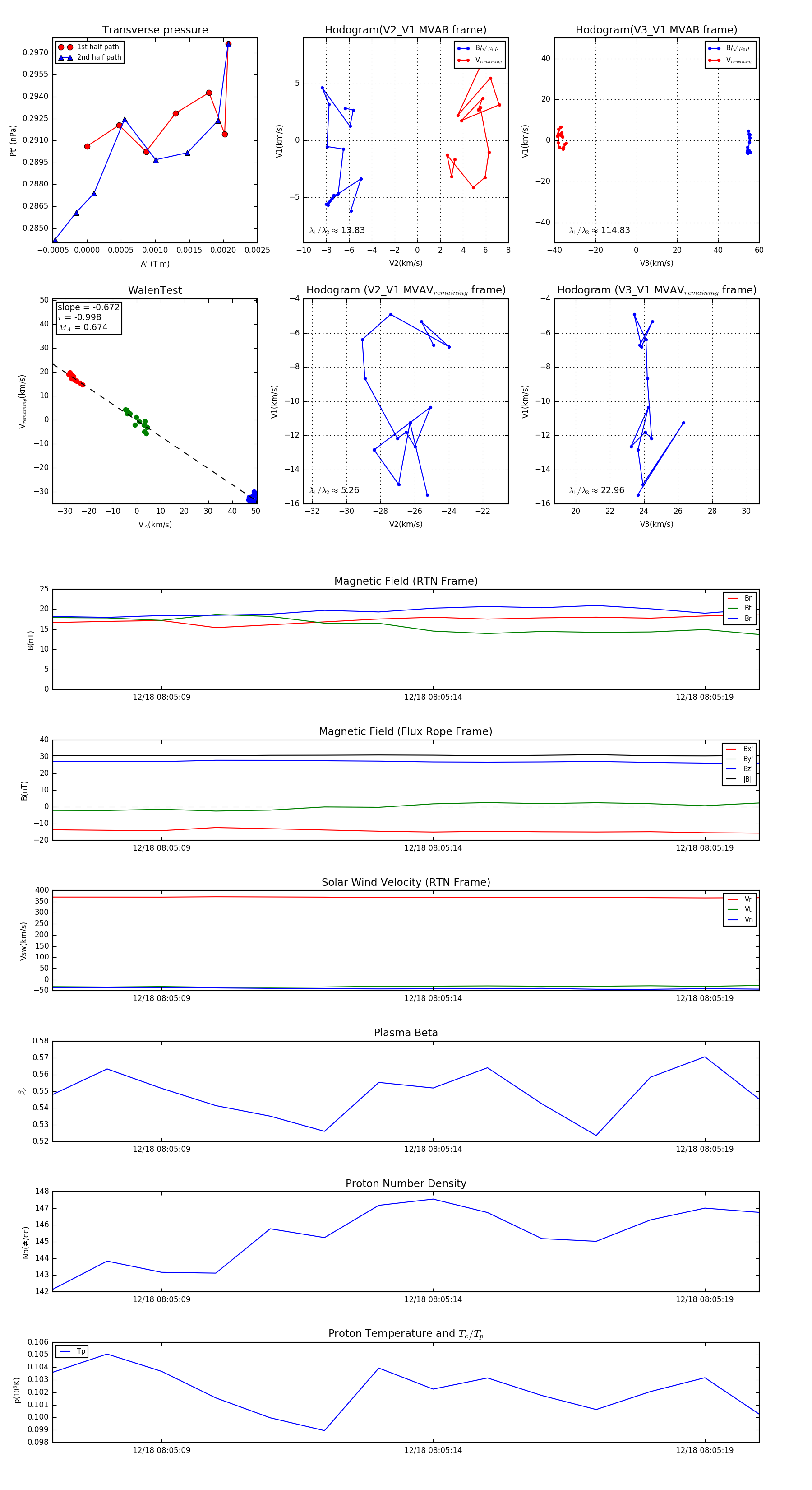
Flux Rope in 2024

Flux Rope Event 2024-12-18 08:05:07 ~ 2024-12-18 08:05:20 (14 seconds)


plot