HOME   LIST
‹–   –›

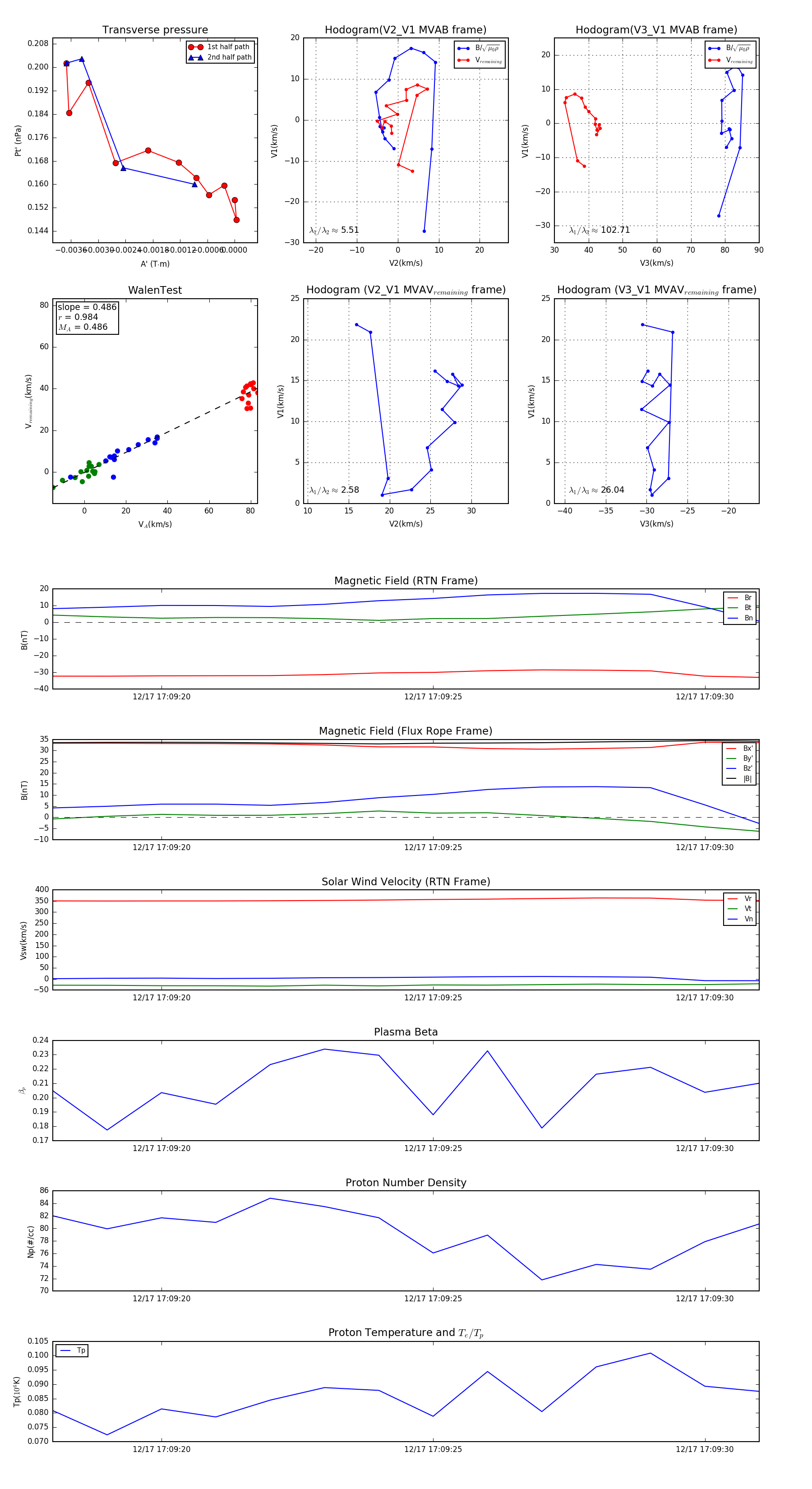
Flux Rope in 2024

Flux Rope Event 2024-12-17 17:09:18 ~ 2024-12-17 17:09:31 (14 seconds)


plot