HOME   LIST
‹–   –›

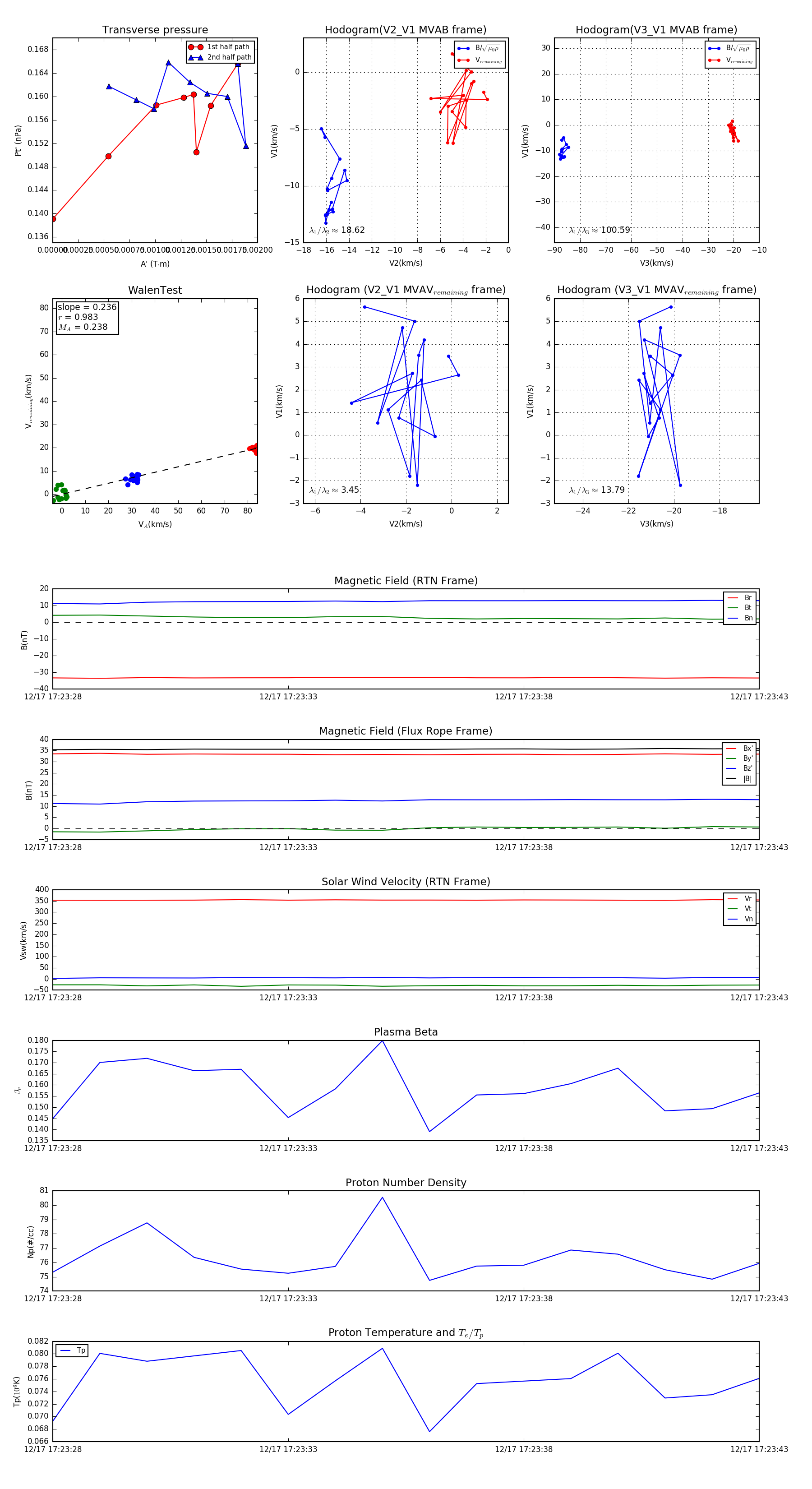
Flux Rope in 2024

Flux Rope Event 2024-12-17 17:23:28 ~ 2024-12-17 17:23:43 (16 seconds)


plot