HOME   LIST
‹–   –›

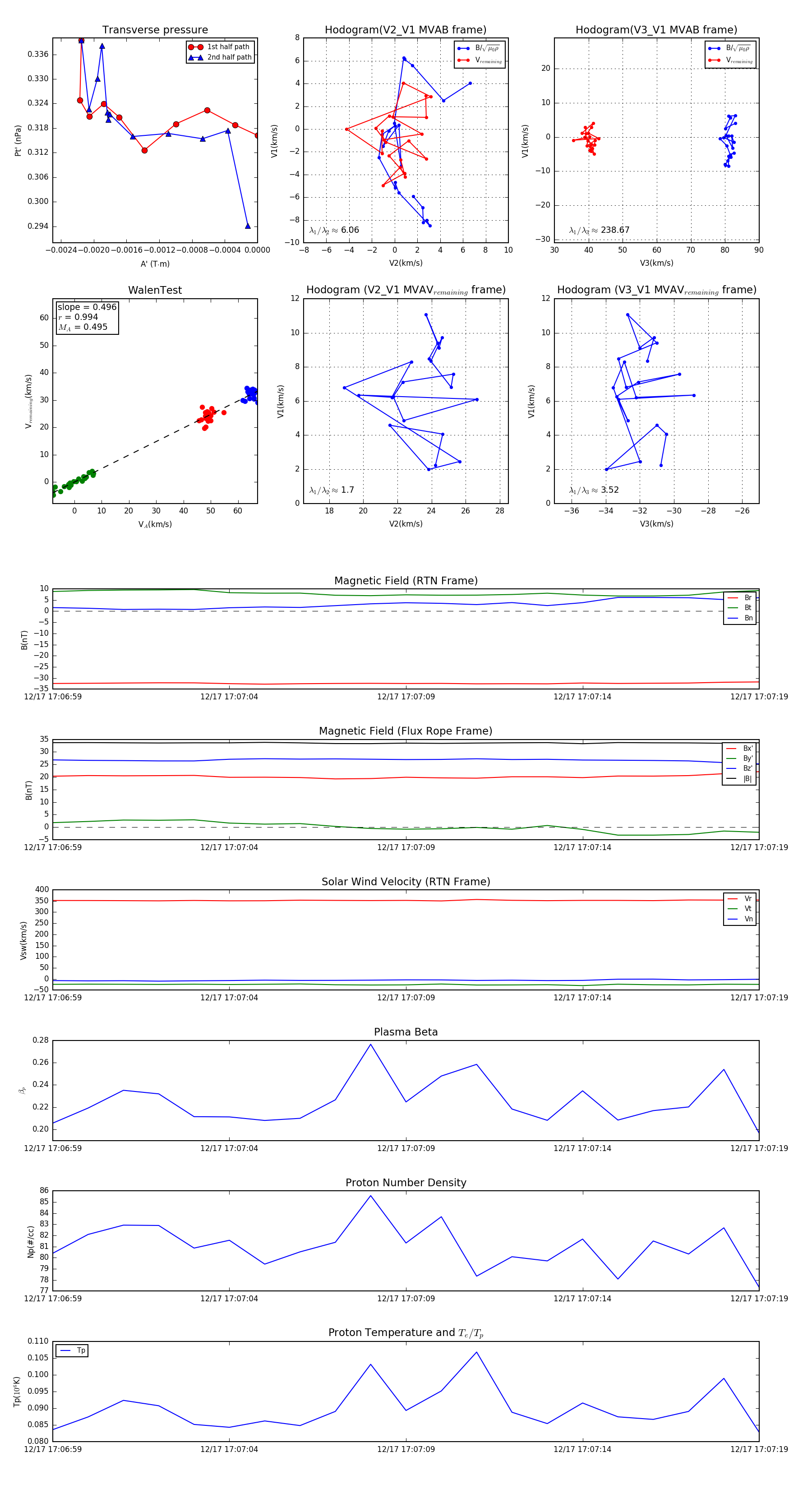
Flux Rope in 2024

Flux Rope Event 2024-12-17 17:06:59 ~ 2024-12-17 17:07:19 (21 seconds)


plot